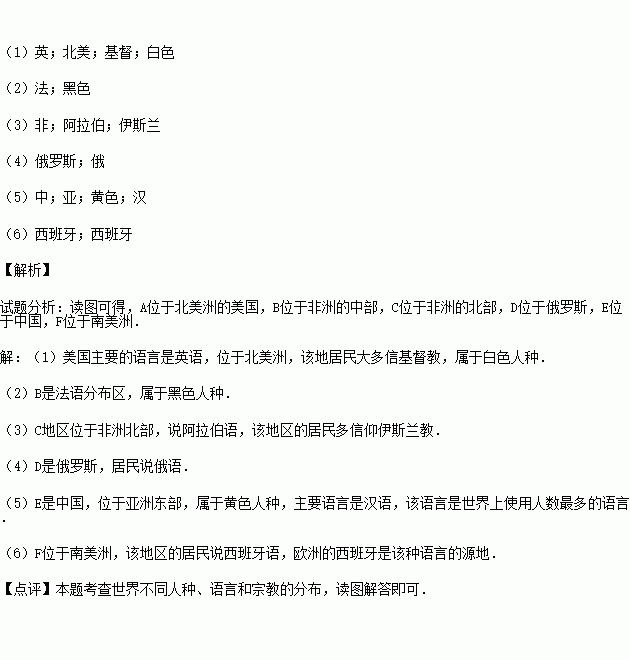
读“世界语言的分布图”,完成下列问题.
![]()
(1)A是_________语分布区,位于_________,该地居民大多信_________教,属于_________人种.
(2)B是_________语分布区,属于 _________人种.
(3)C地区位于_________.说_________语,该地区的居民多信仰_________教.
(4)D是_________(国家),居民说 俄 语.
(5)E是_________国,位于_________洲,属于_________人种,使用的 汉 语世界上使用人数最多的.
(6)F地区的居民说_________语,欧洲的_________(国家)是该种语言的源地.
科目:初中地理 来源:2015-2016学年广东深圳市八年级(上)期中地理试卷(解析版) 题型:选择题
下列地形区在同一级阶梯上的是( )
A.四川盆地 内蒙古高原 华北平原
B.东南丘陵 东北平原 长江中下游平原
C.喜马拉雅山脉 塔里木盆地 黄土高原
D.云贵高原 天山山脉 华北平原
查看答案和解析>>
科目:初中地理 来源:2015-2016学年福建省龙岩市八年级(上)期中地理试卷(解析版) 题型:综合题
读“北京(40°N)、武汉(35°N)、广州(23°N)、哈尔滨(45°N)四个城市的气温曲线和降水柱状图”并完成问题。
![]()
(1)根据最高月气温和最低月气温年较差,降水量的多少和各月的分配情况,分析判断四个城市分别是:A是 ,B是 ,C是 ,D是 .
(2)根据各城市降水量的情况分析,降水量集中在 季.
(3)我国南北方的雨季早晚长短不同,一般来说,南方雨季开始 ,结束 ,雨季时间 ;北方相反.
(4)根据对四个城市月平均气温的判读,得出我国气温分布特点是:夏季 ,冬季 .
查看答案和解析>>
科目:初中地理 来源:2015-2016学年福建省龙岩市八年级(上)期中地理试卷(解析版) 题型:选择题
我国降水量总的分布趋势是( )
A.由南向北递减
B.由东向西递减
C.从东南沿海向西北内陆递减
D.由东北向西南递减
查看答案和解析>>
科目:初中地理 来源:2015-2016学年福建省龙岩市八年级(上)期中地理试卷(解析版) 题型:选择题
小明看到马路边停靠着一辆牌号为皖BF3426的汽车,这辆车来自( )
A.山东省 B.江西省
C.上海市 D.安徽省
查看答案和解析>>
科目:初中地理 来源:2015-2016学年云南文山州广南一中七年级(上)第二次月考地理试卷(解析版) 题型:综合题
阅读材料,完成下列问题.
材料一:2011年10月31日,世界人口已达到70亿.
材料二:我国“十二五”期间,“世界地球日”宣传活动的主题为“珍惜地球资源,转变发展方式”.
材料三:为了理解地球母亲的处境,我们来感受地球的叹息.(如图)
![]()
(1)从三声叹息可以看出世界面临的三大问题分别是 _______、_______、_______.你认为哪一问题是首要问题? 人口问_______题,请你说明理由:__________________________________________________。
(2)请提出解决“第一声叹息”的措施:_____________________________________________________。
(3)针对世界面临的严峻形势,我们必须做到_______.
①实施可持续战略
②实行计划生育
③坚持保护资源、环境
④正确处理经济发展同人口、资源、环境的关系
A.①②③④ B.①③④
C.①②③ D.①④
查看答案和解析>>
科目:初中地理 来源:2015-2016学年云南文山州广南一中七年级(上)第二次月考地理试卷(解析版) 题型:选择题
世界上陆地和海洋的比例大约是( )
A.三分陆地七分海洋 B.各占二分之一
C.四分之一是海洋 D.三分之二是陆地
查看答案和解析>>
科目:初中地理 来源:2015-2016学年云南文山州广南一中七年级(上)第二次月考地理试卷(解析版) 题型:选择题
划分东西半球的界线是( )
A.0°和180°经线
B.赤道
C.北回归线
D.西经20°和东经160°经线
查看答案和解析>>
科目:初中地理 来源:2015-2016学年山西临汾市七年级(上)第一次月考地理试卷(解析版) 题型:选择题
人们不仅认识了地球的形状,而且精确地测量了地球的大小.下列一组关于地球大小的数据不正确的是( )
A.地球的平均半径为6378千米
B.地球上最大的周长约为4万千米
C.地球的平均半径为6371千米
D.地球表面积约为5.1亿平方千米
查看答案和解析>>
湖北省互联网违法和不良信息举报平台 | 网上有害信息举报专区 | 电信诈骗举报专区 | 涉历史虚无主义有害信息举报专区 | 涉企侵权举报专区
违法和不良信息举报电话:027-86699610 举报邮箱:58377363@163.com