精英家教网 > 初中地理 > 题目详情

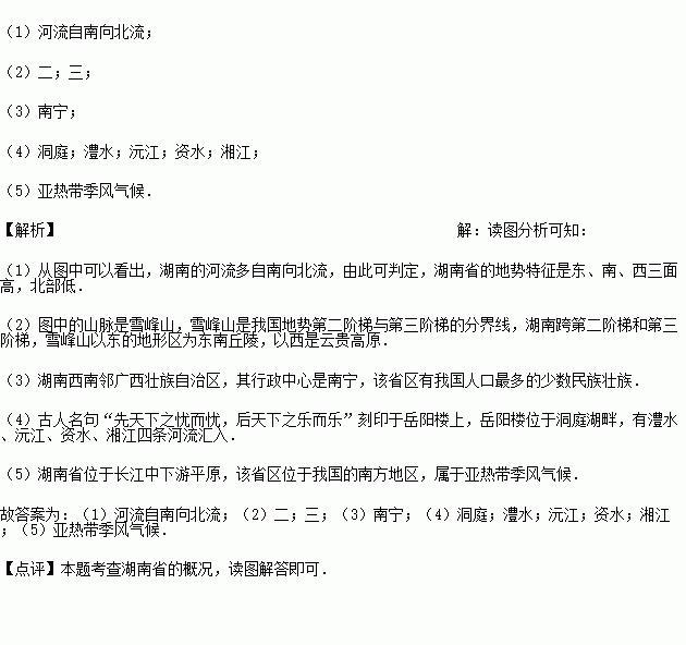
读湖南省地图,回答问题.

(1)湖南的地势特征是东、南、西三面高,北部低,据图,判断依据是

(2)从图中可以看出,湖南跨 阶梯和 阶梯.

(3)湖南西南邻广西,其行政中心是

(4)古人名句“先天下之忧而忧,后天下之乐而乐”刻印于岳阳楼上,岳阳楼位于 湖畔,有 四条河流汇入.

(5)湖南的气候类型是

练习册系列答案
相关习题

科目:初中地理 来源:2015-2016学年江苏无锡宜兴市丁蜀学区八年级上第三次月考地理试卷(解析版) 题型:选择题

10万吨大米从武汉运往上海,应选择的运输方式是( )

A.铁路运输 B.公路运输

C.航空运输 D.水路运输

查看答案和解析>>

科目:初中地理 来源:2015-2016学年江苏淮安洪泽外国语中学八年级上第三次调研地理试卷(解析版) 题型:选择题

下列行为不利于节约和保护自然资源的是( )

A.减少使用一次性消费品 B.洗碗时,大量使用洗涤剂

C.不用或少用贺卡 D.垃圾分类回收

查看答案和解析>>

科目:初中地理 来源:2015-2016学年江苏淮安洪泽外国语中学八年级上第三次调研地理试卷(解析版) 题型:选择题

读我国土地利用类型分布图,图中图例①表示的土地利用类型是( )

A.水田 B.旱地 C.草地

查看答案和解析>>

科目:初中地理 来源:2015-2016学年江苏淮安洪泽外国语中学八年级上第三次调研地理试卷(解析版) 题型:选择题

目前我国人口分布的主要特点是( )

A.东南部稠密,西北部稀疏

B.人口老龄化越来越严重

C.人口基数大,增长快

查看答案和解析>>

科目:初中地理 来源:2015-2016学年湖南株洲茶陵云阳中学八年级上第三次月考地理试卷(解析版) 题型:选择题

下列景点属于湖南的是( )

A.炎帝陵 B.故宫

C.井冈山 D.泰山

查看答案和解析>>

科目:初中地理 来源:2015-2016学年湖南株洲茶陵云阳中学八年级上第三次月考地理试卷(解析版) 题型:选择题

在我国北方地区,华北平原主要种植的是冬小麦,东北平原主要种植的是春小麦.造成这种差异的主要因素是( )

A.热量 B.土壤 C.降水量 D.地形

查看答案和解析>>

科目:初中地理 来源:2015-2016学年湖南株洲茶陵云阳中学八年级上第三次月考地理试卷(解析版) 题型:选择题

“蜀犬吠日”和“黔驴技穷”的成语典故分别发生在( )

A.甘肃省 陕西省 B.福建省 浙江省

C.四川省 贵州省 D.广东省 云南省

查看答案和解析>>

科目:初中地理 来源:2015-2016学年湖北省九年级上12月考地理试卷(解析版) 题型:选择题

图中反映我国云南傣族民居的是( )

A. B.

C. D.

查看答案和解析>>

同步练习册答案