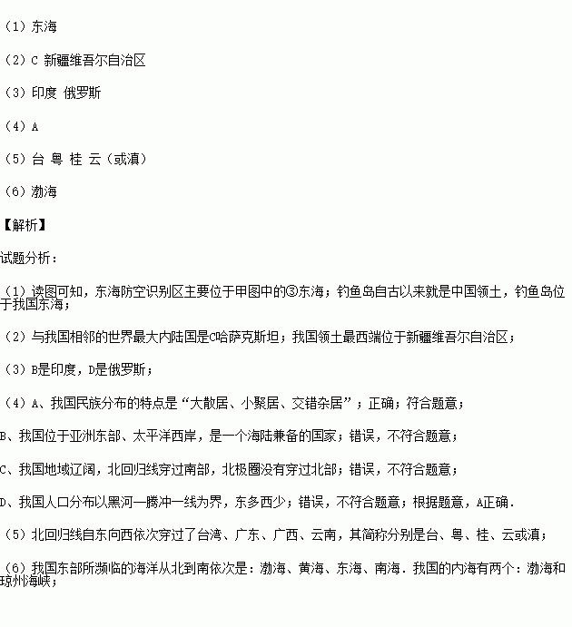
ÏÂͼÖм×ΪÖйú½®ÓòʾÒâͼ£¬ÒÒΪÎÒ¹ú¶«º£·À¿Õʶ±ðÇøÍ¼¡£¾Ýͼ»Ø´ðÏÂÁÐÎÊÌâ¡£
![]()
![]()
£¨1£©¶«º£·À¿Õʶ±ðÇøÖ÷ҪλÓÚ¼×ͼÖеÄ_______º£Óò£¨ÌîÊýÂ룩¡£
£¨2£©¼×ͼÖÐÓëÎÒ¹úÏàÁÚµÄÊÀ½ç×î´óÄÚ½¹úÊÇ_______£¨Ìî×Öĸ£©£¬ÎÒ¹úÁìÍÁ×îÎ÷¶ËλÓÚ__________£¨ÌîÊ¡¼¶ÐÐÕþÇøÈ«³Æ£©¡£
£¨3£©Ð´³öͼÖÐ×Öĸ´ú±íµÄÁÚ¹úÃû³Æ£ºB_________£¬D_________£¬
£¨4£©ÓйØÎÒ¹ú½®Óò¡¢È˿ڡ¢Ãñ×åµÄÐðÊöÕýÈ·µÄÊÇ£¨ £©
A.ÎÒ¹úÃñ×å·Ö²¼ÓС°´óÉ¢¾Ó¡¢Ð¡¾Û¾Ó¡¢½»´íÔÓ¾Ó¡±µÄÌØµã
B.ÎÒ¹úλÓÚÑÇÖÞ¶«²¿¡¢´óÎ÷ÑóÎ÷°¶£¬ÊÇÒ»¸öº£Â½¼æ±¸µÄ¹ú¼Ò
C.ÎÒ¹úµØÓòÁÉÀ«£¬±±»Ø¹éÏß´©¹ýÄϲ¿£¬±±¼«È¦´©¹ý±±²¿
D.ÎÒ¹úÈ˿ڷֲ¼ÒÔºÚºÓ¡ªÌÚ³åÒ»ÏßΪ½ç£¬¶«ÄÏÉÙÎ÷±±¶à
£¨5£©±±»Ø¹éÏß×Ô¶«ÏòÎ÷ÒÀ´Î´©¹ýµÄÊ¡ÇøÊÇ ¡¢______¡¢______¡¢_______¡££¨Ìî¼ò³Æ£©
£¨6£©ÎÒ¹ú¶«²¿±ôÁÙËĸöº£Ñ󣬯äÖÐ_____________________£¨ÌîÐòºÅºÍÃû³Æ£©ÊÇÎÒ¹úÄÚº£¡£
| Äê¼¶ | ¸ßÖÐ¿Î³Ì | Äê¼¶ | ³õÖÐ¿Î³Ì |
| ¸ßÒ» | ¸ßÒ»Ãâ·Ñ¿Î³ÌÍÆ¼ö£¡ | ³õÒ» | ³õÒ»Ãâ·Ñ¿Î³ÌÍÆ¼ö£¡ |
| ¸ß¶þ | ¸ß¶þÃâ·Ñ¿Î³ÌÍÆ¼ö£¡ | ³õ¶þ | ³õ¶þÃâ·Ñ¿Î³ÌÍÆ¼ö£¡ |
| ¸ßÈý | ¸ßÈýÃâ·Ñ¿Î³ÌÍÆ¼ö£¡ | ³õÈý | ³õÈýÃâ·Ñ¿Î³ÌÍÆ¼ö£¡ |
¿ÆÄ¿£º³õÖеØÀí À´Ô´£º2015-2016ѧÄêËÄ´¨Ê¡°ÍÖÐÊж÷ÑôÇøÆßÄê¼¶£¨ÉÏ£©ÆÚÖеØÀíÊÔ¾í£¨½âÎö°æ£© ÌâÐÍ£ºÑ¡ÔñÌâ
ÏÂÁÐËÄ·ùͼ£¬ÕýÈ·±íʾµØÇò×Ôת·½ÏòµÄÊÇ£¨ £©
A£®
B£®
C£®
D£®![]()
²é¿´´ð°¸ºÍ½âÎö>>
¿ÆÄ¿£º³õÖеØÀí À´Ô´£º2015-2016ѧÄê½ËÕÊ¡ÑγÇÊи·ÄþÏØÆßÄê¼¶£¨ÉÏ£©ÆÚÖеØÀíÊÔ¾í£¨½âÎö°æ£© ÌâÐÍ£º×ÛºÏÌâ
µØÍ¼µÄÀàÐͶàÖÖ¶àÑù£¬ÈËÃÇÓ¦¸ù¾ÝÐèҪѡÔñ³£ÓõØÍ¼£¬²éÕÒËùÐèÒªµÄµØÀíÐÅÏ¢£®¶ÁÏÂÁбÈÀý³ß²»Í¬µÄÈý·ùµØÍ¼£¬»Ø´ðÎÊÌ⣮
![]()
£¨1£©Aͼ¡¢Bͼ¡¢CͼÈý·ùµØÍ¼ÖУ¬²ÉÓÃÊý×Ö±ÈÀý³ßµÄÊÇ £¬±ÈÀý³ß×îСµÄÊÇ £¬ÄÚÈÝÃèÊö×îÏêϸµÄÊÇ £®
£¨2£©ËµËµÒÔÏ»·Ö±ðÐèÒªÓõ½Aͼ¡¢Bͼ¡¢CͼÈý·ùµØÍ¼ÖеÄÄÄÒ»·ù£®ÔÚ±±¾©ÂÃÐС¢°ìÊ£¬ÒªÓõ½ ͼ£»È·¶¨±±¾©ÔÚÖйúµÄ´óÖÂλÖã¬ÒªÓõ½ ͼ£»
£¨3£©ÔÚBͼÖÐÁ¿µÃÌì̳¹«Ô°µ½¹ú¼ÒͼÊé¹ÝµÄͼÉϾàÀëΪ4cm£¬ÄÇôÁ½µØµÄʵµØÖ±Ïß¾àÀëÊÇ km£®²¢ÅжϹú¼ÒͼÊé¹ÝλÓÚÌì̳¹«Ô°µÄ·½Ïò £®
²é¿´´ð°¸ºÍ½âÎö>>
¿ÆÄ¿£º³õÖеØÀí À´Ô´£º2015-2016ѧÄê½ËÕÊ¡ÑγÇÊи·ÄþÏØÆßÄê¼¶£¨ÉÏ£©ÆÚÖеØÀíÊÔ¾í£¨½âÎö°æ£© ÌâÐÍ£ºÑ¡ÔñÌâ
È«Çò±í²ã¿É·ÖΪ£¨ £©´ó°å¿é£®
A£®4 B£®5 C£®6 D£®7
²é¿´´ð°¸ºÍ½âÎö>>
¿ÆÄ¿£º³õÖеØÀí À´Ô´£º2015-2016ѧÄê½ËÕÊ¡ÑγÇÊи·ÄþÏØÆßÄê¼¶£¨ÉÏ£©ÆÚÖеØÀíÊÔ¾í£¨½âÎö°æ£© ÌâÐÍ£ºÑ¡ÔñÌâ
ÔÚÏÂÃæµÄ¾Î³ÍøÍ¼ÖУ¬ËĸöСÅóÓÑλÓÚ²»Í¬Î»Öã®ÔĶÁºó»Ø´ðÎÊÌ⣮
![]()
1.ÏÂÁÐСÅóÓÑÖУ¬Î»ÓÚÎ÷°ëÇòµÄÊÇ£¨ £©
A£®æÃæÃ B£®Ð¡Ã÷ C£®Ð¡¾ü D£®±ò±ò
2.ÏÂÁÐСÅóÓÑÖУ¬Î»ÓÚ³àµÀÉϵÄÊÇ£¨ £©
A£®æÃæÃ B£®Ð¡Ã÷ C£®Ð¡¾ü D£®±ò±ò
3.±ò±òËù´¦µÄ¾Î³¶ÈÊÇ£¨ £©
A£®20¡ãE£¬40¡ãN B£®0¡ã£¬0¡ã C£®40¡ãW£¬20¡ãN D£®20¡ãE£¬40¡ãS
²é¿´´ð°¸ºÍ½âÎö>>
¿ÆÄ¿£º³õÖеØÀí À´Ô´£º2015-2016ѧÄêºþ±±Àû´¨ÊаËÄê¼¶ÉÏѧÆÚµÚÒ»´ÎÔ¿¼µØÀíÊÔ¾í£¨½âÎö°æ£© ÌâÐÍ£ºÑ¡ÔñÌâ
2010ÄêÎÒ¹ú½øÐÐÁ˵ÚÁù´ÎÈ«¹úÈË¿ÚÆÕ²é£¬¸ù¾ÝÆÕ²éÊý¾Ý£¨²»°üÀ¨¸Û¡¢°Ä¡¢Ì¨£©»æ³ÉÈçÏÂÁ½·ù
È˿ڹ¹³Éͼ£¬Èçͼ¡£»Ø´ðÏÂÁи÷Ìâ¡£
![]()
1.ÓëÊ®ÄêǰÏà±È£¬ÎÒ¹ú³ÇÕòÈË¿ÚÔö¼ÓÁ˲»ÉÙ¡£³ÇÕòÈË¿ÚÊýԼΪ
A£®13.4ÒÚ B£®12.7ÒÚ C£®6.7ÒÚ D£®5.0ÒÚ
2.ÈË¿ÚÆÕ²éÏÔʾ£¬Ê®ÄêÀ´ÎÒ¹úÈË¿ÚÄê¾ùÔö³¤ÂÊΪ0.57%£¬ÎÒ¹úÈË¿ÚÔö³¤ÒÑ´¦ÓÚµÍÉúÓýˮƽ½×¶Î¡£Óɴ˿ɼû
A£®ÎÒ¹úÀͶ¯Á¦¶Ìȱ
B£®Ó¦¹ÄÀø¶àÉú¶àÓý
C£®ÎÒ¹úÈË¿ÚËØÖÊÔÚϽµ
D£®ÎÒ¹úÈË¿ÚÔö³¤ËÙ¶ÈÖð½¥·Å»º
²é¿´´ð°¸ºÍ½âÎö>>
¿ÆÄ¿£º³õÖеØÀí À´Ô´£º2015-2016ѧÄêºþ±±Àû´¨Ë¼Ô´ÊµÑéѧУ°ËÄê¼¶ÉÏѧÆÚµÚÒ»´ÎÔ¿¼µØÀí¾í£¨½âÎö°æ£© ÌâÐÍ£º×ÛºÏÌâ
¶ÁÖйú½®ÓòʾÒâͼ£¬»Ø´ðÏÂÁÐÎÊÌâ
![]()
£¨1£©ÁÙº££ºA_________ £®
£¨2£©¹ú¼Ò£º¢Ù______________________ £®
£¨3£©ºÓÁ÷£º¢Û______________________ £®
£¨4£©µºÓ죺¢Ý£®_______________
£¨5£©É½Âö£º¢Þ___________________
£¨6£©¸ßÔ£º¢ß£®_______________________
£¨7£©ÅèµØ£º¢à£®________________________
£¨8£©Æ½Ô£º¢á______________________________
²é¿´´ð°¸ºÍ½âÎö>>
¿ÆÄ¿£º³õÖеØÀí À´Ô´£º2015-2016ѧÄêÖØÇìÊÐУ°ËÄê¼¶ÉÏѧÆÚÆÚÖп¼ÊÔµØÀíÊÔ¾í£¨½âÎö°æ£© ÌâÐÍ£ºÑ¡ÔñÌâ
Öйú±ôÁٵĺ£Ñó´Ó±±µ½ÄÏÒÀ´ÎÊÇ£¨ £©
A.²³º£¡¢»Æº£¡¢¶«º£¡¢ÄϺ£ B.²³º£¡¢ÄϺ£¡¢»Æº£¡¢¶«º£
C.¶«º£¡¢²³º£¡¢»Æº£¡¢ÄϺ£ D.ÄϺ£¡¢¶«º£¡¢»Æº£¡¢²³º£
²é¿´´ð°¸ºÍ½âÎö>>
¿ÆÄ¿£º³õÖеØÀí À´Ô´£º2015-2016ѧÄ긣½¨ÏÉÓεÚÈý½ÌÑ§Æ¬Çø°ËÄê¼¶ÉÏѧÆÚÆÚÄ©¿¼ÊÔµØÀíÊÔ¾í£¨½âÎö°æ£© ÌâÐÍ£ºÑ¡ÔñÌâ
Ïļ¾ÎÒ¹úƽ¾ùÆøÎÂ×îµÍµÄµØÇøÊÇ£¨ £©
A.Ä®ºÓµØÇø B.н®µØÇø C. ÄÚÃɹŸßÔ D. Çà²Ø¸ßÔ
²é¿´´ð°¸ºÍ½âÎö>>
¹ú¼ÊѧУÓÅÑ¡ - Á·Ï°²áÁбí - ÊÔÌâÁбí
ºþ±±Ê¡»¥ÁªÍøÎ¥·¨ºÍ²»Á¼ÐÅÏ¢¾Ù±¨Æ½Ì¨ | ÍøÉÏÓк¦ÐÅÏ¢¾Ù±¨×¨Çø | µçÐÅթƾٱ¨×¨Çø | ÉæÀúÊ·ÐéÎÞÖ÷ÒåÓк¦ÐÅÏ¢¾Ù±¨×¨Çø | ÉæÆóÇÖȨ¾Ù±¨×¨Çø
Î¥·¨ºÍ²»Á¼ÐÅÏ¢¾Ù±¨µç»°£º027-86699610 ¾Ù±¨ÓÊÏ䣺58377363@163.com