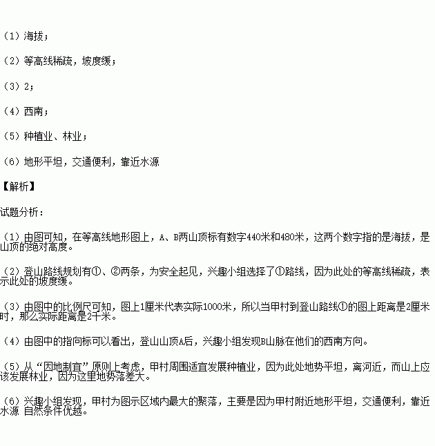
ijÖÐѧ°ËÄê¼¶µØÀíÐËȤС×飬ÔÚ¡°ÎåÒ»¡±ÆÚ¼ä¶ÔAɽ½øÐÐÁËʵµØ¿¼²ì£®½áºÏAɽËùÔÚÇøÓòµÄµÈ¸ßÏßµØÐÎͼ£¨Èçͼ£©£¬Íê³ÉÏÂÁÐÎÊÌ⣮
![]()
£¨1£©ÔڵȸßÏßµØÐÎͼÉÏ£¬A¡¢BÁ½É½¶¥±êÓÐÊý×Ö440£¨Ã×£©¡¢480£¨Ã×£©£¬ÕâÁ½¸öÊý×ÖÖ¸µÄÊÇ £¨º£°Î»òÏà¶Ô¸ß¶È£©£®
£¨2£©µÇɽ·Ï߹滮ÓТ١¢¢ÚÁ½Ìõ£¬Îª°²È«Æð¼û£¬ÐËȤС×éÑ¡ÔñÁË¢Ù·Ïߣ¬Çë½âÊÍÀíÓÉ£® £®
£¨3£©ÐËȤС×é²âÁ¿³ö¼×´åµ½µÇɽ·ÏߢٵÄͼÉϾàÀëΪ2ÀåÃ×£¬ÔòʵµØ¾àÀëÊÇ Ç§Ã×£®
£¨4£©µÇÉÏAɽɽ¶¥ºó£¬ÐËȤС×é·¢ÏÖBɽÔÚËûÃÇµÄ ·½Ïò£®
£¨5£©ÐËȤС×éÔÚ¿¼²ìÖз¢ÏÖ¸ÃÇøÓòũҵ²¿ÃŵIJ¼¾Ö·Ç³£·ûºÏ¡°ÒòµØÖÆÒË¡±·¢Õ¹ÔÔò£¬ÄÇô¼×´åÖÜΧºÍɽÉϵÄũҵ²¿ÃÅ·Ö±ðÊÇʲô£¿
£¨6£©ÐËȤС×鿼²ì·¢ÏÖ£¬¼×´åÎªÍ¼Ê¾ÇøÓò×î´óµÄ¾ÛÂ䣮¸Ã¾ÛÂäÐγɵÄÓÐÀûÌõ¼þÓÐÄÄЩ£¿
| Äê¼¶ | ¸ßÖÐ¿Î³Ì | Äê¼¶ | ³õÖÐ¿Î³Ì |
| ¸ßÒ» | ¸ßÒ»Ãâ·Ñ¿Î³ÌÍÆ¼ö£¡ | ³õÒ» | ³õÒ»Ãâ·Ñ¿Î³ÌÍÆ¼ö£¡ |
| ¸ß¶þ | ¸ß¶þÃâ·Ñ¿Î³ÌÍÆ¼ö£¡ | ³õ¶þ | ³õ¶þÃâ·Ñ¿Î³ÌÍÆ¼ö£¡ |
| ¸ßÈý | ¸ßÈýÃâ·Ñ¿Î³ÌÍÆ¼ö£¡ | ³õÈý | ³õÈýÃâ·Ñ¿Î³ÌÍÆ¼ö£¡ |
¿ÆÄ¿£º³õÖеØÀí À´Ô´£º2016½ìºþÄÏÊ¡×ÊÐËÊгü¿ÚѧУ°ËÄê¼¶ÏÂÏæ½Ì°æÖп¼Ä£ÄâµØÀíÊÔ¾í£¨½âÎö°æ£© ÌâÐÍ£ºÑ¡ÔñÌâ
¹óÖÝÊÇÎÒ¹ú¹ú¼Ò¼¶Æ¶À§µØÇø£¬¾¼Ã·¢Õ¹¿Ì²»ÈÝ»º¡£¹óÖÝÊ¡×îÍ»³öµÄ»·¾³ÎÊÌâÊÇ
A£®É³Ä®»¯ºÍË®ÍÁÁ÷ʧ B£®Ë®ÎÛȾºÍ²Ý³¡ÍË»¯
C£®Ê¯Ä®»¯ºÍË®ÍÁÁ÷ʧ D£®ÑμºÍË®ÍÁÁ÷ʧ
²é¿´´ð°¸ºÍ½âÎö>>
¿ÆÄ¿£º³õÖеØÀí À´Ô´£º2016½ì¸£½¨Ê¡ÈýÃ÷ÊдóÌïÏØ³õÈýÖп¼Ä£Äâ¾íµØÀíÊÔ¾í£¨½âÎö°æ£© ÌâÐÍ£ºÑ¡ÔñÌâ
µØÇò×ÔתµÄ·½Ïò¡¢ÖÜÆÚÊÇ
A£®×ÔÎ÷Ïò¶«¡¢Ò»Ìì B£®×ÔÎ÷Ïò¶«¡¢Ò»Äê
C£®×Ô¶«ÏòÎ÷¡¢Ò»Ìì D£®×Ô¶«ÏòÎ÷¡¢Ò»Äê
²é¿´´ð°¸ºÍ½âÎö>>
¿ÆÄ¿£º³õÖеØÀí À´Ô´£º2016½ì¸£½¨Ê¡½ú½ÊÐÒµÖÊÁ¿²â²éÒ»µØÀíÊÔ¾í£¨½âÎö°æ£© ÌâÐÍ£ºÑ¡ÔñÌâ
¶Áͼ£¬Íê³ÉÏÂÁи÷Ìâ¡£
![]()
1.¹ØÓÚ½µË®Á¿µÄÃèÊö£¬ÕýÈ·µÄÊÇ
A£®¸£ÖݵĽµË®Á¿ÊÇ600ºÁÃ×
B£®ÁúÑҵĽµË®Á¿ÊÇ800ºÁÃ×ÒÔÏÂ
C£®ÈªÖݵĽµË®Á¿ÊÇ800¡ª1000ºÁÃ×Ö®¼ä
D£®ÈýÃ÷µÄ½µË®Á¿½Ó½ü1000ºÁÃ×
2.¸£½¨Ê¡Çï¼¾½µË®Á¿·Ö²¼¹æÂÉÊÇ
A£®´Ó¶«ÄÏÑØº£ÏòÎ÷±±ÄÚµØÖð½¥¼õÉÙ
B£®´ÓÄÏÏò±±Öð½¥¼õÉÙ
C£®´Ó¶«ÄÏÑØº£ÏòÎ÷±±ÄÚµØÖð½¥Ôö¶à
D£®´ÓÎ÷Ïò¶«Öð½¥Ôö¶à
²é¿´´ð°¸ºÍ½âÎö>>
¿ÆÄ¿£º³õÖеØÀí À´Ô´£º2016½ì¸£½¨Ê¡½ú½ÊÐÒµÖÊÁ¿²â²éÒ»µØÀíÊÔ¾í£¨½âÎö°æ£© ÌâÐÍ£ºÑ¡ÔñÌâ
ÏÂÁÐÌìÆø·ûºÅµÄÅжÁÓëÈËÃÇËù½øÐеĻ´îÅä¾ùÕýÈ·µÄÊÇ
A£®
¡ªÌ¨·ç¡ª³öº£²¶Óæ
B£®
¡ªÇçÌ졪ѧУ¾Ù°ìÔ˶¯»á
C£®
¡ªËª¶³¡ª²¥ÖÖË®µ¾
D£®
¡ª±©Óꡪ¹«Â·ÉϸßËÙÐÐÊ»Æû³µ
²é¿´´ð°¸ºÍ½âÎö>>
¿ÆÄ¿£º³õÖеØÀí À´Ô´£º2015-2016ѧÄêɽ¶«Ê¡Ôæ×¯ÊаËÄê¼¶½áÒµ¿¼Ä£ÄâµØÀíÊÔ¾í£¨½âÎö°æ£© ÌâÐÍ£ºÑ¡ÔñÌâ
ÄÏË®±±µ÷¹¤³ÌÄܹ»·´Ó³³öÎÒ¹úË®×ÊÔ´µÄÌØµãÊÇ£¨ £©
A£®µØÇø·Ö²¼²»¾ùºâ B£®¼¾½Ú·ÖÅä²»¾ùºâ
C£®Äê¼Ê±ä»¯´ó D£®×ÜÁ¿´ó£¬È˾ùÉÙ
²é¿´´ð°¸ºÍ½âÎö>>
¿ÆÄ¿£º³õÖеØÀí À´Ô´£º2015-2016ѧÄêɽ¶«Ê¡Ôæ×¯ÊаËÄê¼¶½áÒµ¿¼Ä£ÄâµØÀíÊÔ¾í£¨½âÎö°æ£© ÌâÐÍ£ºÑ¡ÔñÌâ
¶«ÄÏÑÇÓзḻµÄ×ÔÈ»ºÍÈËÎÄÂÃÓÎ×ÊÔ´£¬ÎüÒý×ÅÊÀ½ç¸÷µØµÄÓο͡£¾Ý´Ë»Ø´ðÏÂÁÐÎÊÌâ¡£
1.¹ØÓÚ¶«ÄÏÑÇ×ÔÈ»»·¾³µÄÃèÊö£¬ÕýÈ·µÄÊÇ
A£®ÒÔÈÈ´øÓêÁÖÆøºòºÍÈÈ´ø²ÝÔÆøºòΪÖ÷
B£®ÖÐÄϰ뵺ɽ»·Ë®ÈÆ£¬µØÊÆÄϸ߱±µÍ
C£®ÂíÀ´Èºµº»ðɽµØÕðÆµ·±
D£®µØ´¦ÑÇÖÞÓë·ÇÖÞ¡¢Ì«Æ½ÑóÓëÓ¡¶ÈÑóµÄ¡°Ê®×Ö·¿Ú¡±
2.ÁÕÁռƻ®Êî¼ÙÓ븸ĸһÆðÈ¥¶«ÄÏÑÇÂÃÓΣ¬Îª´ËËѼ¯ÁËÐí¶à¸ÃµØÇøµÄ×ÊÁÏ£¬ÆäÖÐÓëÊÂʵ²»·ûµÄÊÇ
A£®ÊÇÊÀ½çÉÏÌìÈ»Ï𽺡¢×ØéµÓÍ¡¢Ò¬×Ӻͽ¶ÂéµÄ×î´ó²úµØ
B£®ÂÃÓÎÒµ·¢Õ¹Ñ¸ËÙ£¬Îâ¸ç¿ß¡¢°ÍÀ嵺ÊÇÖøÃûµÄÂÃÓξ°µã
C£®Ê¢²úµ¾Ã׺ÍСÂó
D£®ÊǺ£Í⻪È˺ͻªÇÈ·Ö²¼×ÖеĵØÇø
²é¿´´ð°¸ºÍ½âÎö>>
¿ÆÄ¿£º³õÖеØÀí À´Ô´£º2015-2016±±¾©´óѧ¸½ÊôÖÐѧºÓÄÏ·ÖУÆßÄê¼¶ÏÂÆÚÄ©µØÀí¾í£¨½âÎö°æ£© ÌâÐÍ£ºÑ¡ÔñÌâ
¹ØÓÚÏã¸ÛºÍ°ÄÃŵÄÐðÊö£¬ÕýÈ·µÄÊÇ£¨ £©
A£®Ïã¸ÛÅþÁÚÖ麣£¬°ÄÃŽôÁÚÉîÛÚ
B£®²©²ÊÂÃÓÎÒµÊÇÏã¸ÛµÄ¾¼ÃÖ§Öù
C£®×æ¹úÄڵغ͸۰ĵĺÏ×÷»¥»Ý»¥Àû¡¢ÓÅÊÆ»¥²¹
D£®Ïã¸ÛÓÉÏã¸Ûµº¡¢¾ÅÁúºÍ·»·µº×é³É
²é¿´´ð°¸ºÍ½âÎö>>
¿ÆÄ¿£º³õÖеØÀí À´Ô´£º2016Äê½ËÕÕò½Öп¼Ä£ÄâѵÁ·µØÀíÊÔ¾í£¨½âÎö°æ£© ÌâÐÍ£ºÑ¡ÔñÌâ
¶Áͼ¡°ÎÒ¹úijµØÇøÂÔͼ¡±£¬Íê³ÉÏÂÁи÷Ìâ¡£
![]()
1.ͼÖеÄÌú·ÊôÓÚÄÄÌõÌú·µÄÒ»¶Î
A£®À¼ÐÂÌú· B£®Çà²ØÌú· C£®Â¤º£Ìú· D£®»¦À¥Ìú·
2.ͼÖС°Èýɽ¡±Ö®¼äµÄµØÐÎÇø²ñ´ïľÅèµØºÅ³Æ¡°¾Û±¦Å衱£¬µÃ´ËÃÀÓþÔ´ÓڸõØ
A£®ÊôÓÚÅèµØµØÐÎ B£®ÉÁÖïÃÜ
C£®¿ó²ú·á¸» D£®ºÓºþÖÚ¶à
3.¸ÃµØÇø×îÖ÷ÒªµÄ×ÔÈ»ÌØÕ÷ÊÇ
A£®¸Éºµ B£®É½ÇåË®Ðã C£®¸ßº® D£®º£°ÎµÍ£¬Æ½Ì¹
²é¿´´ð°¸ºÍ½âÎö>>
¹ú¼ÊѧУÓÅÑ¡ - Á·Ï°²áÁбí - ÊÔÌâÁбí
ºþ±±Ê¡»¥ÁªÍøÎ¥·¨ºÍ²»Á¼ÐÅÏ¢¾Ù±¨Æ½Ì¨ | ÍøÉÏÓк¦ÐÅÏ¢¾Ù±¨×¨Çø | µçÐÅթƾٱ¨×¨Çø | ÉæÀúÊ·ÐéÎÞÖ÷ÒåÓк¦ÐÅÏ¢¾Ù±¨×¨Çø | ÉæÆóÇÖȨ¾Ù±¨×¨Çø
Î¥·¨ºÍ²»Á¼ÐÅÏ¢¾Ù±¨µç»°£º027-86699610 ¾Ù±¨ÓÊÏ䣺58377363@163.com