精英家教网 > 初中地理 > 题目详情

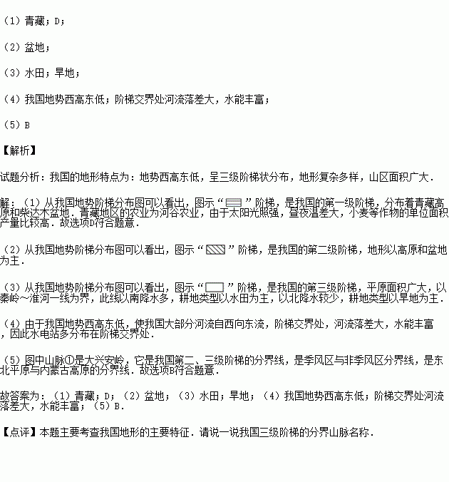
读我国地势阶梯分布图,回答下列问题.

(1)图示“”阶梯,分布着有“世界屋脊”之称的 高原,这里的种植业主要分布在雅鲁藏布江谷地,种植青稞等粮食作物,这里所产的青稞和小麦穗大粒饱,单产高,其主要原因是…

A.品种优良 B.水源充足,灌溉方便

C.地势较低,气温高 D.光照强,昼夜温差大

(2)图示“”阶梯,地形以高原和 为主.

(3)图示“”阶梯,平原面积广大,以秦岭~淮河一线为界,南、北耕地类型存在明显差异:南方以 为主,北方以 为主.

(4)“一江春水向东流”、“滚滚长江东逝水”反映了我国河流的流向多是自西向东,其原因是 ;图中水电站多分布在阶梯交界处,原因是

(5)图中山脉①是多条地理分界线的一部分,但它不属于…

A.第二、三级阶梯的分界线 B.亚热带与暖温带的分界线

C.季风区与非季风区分界线 D.东北平原与内蒙古高原的分界线.

练习册系列答案
相关习题

科目:初中地理 来源:2015-2016学年山东省泰安市八年级上月考地理试卷(解析版) 题型:选择题

我国西北地区绿洲农业的主要灌溉水源来自( )

A.高山冰雪融水 B.夏季降水 C.湖泊水 D.河流水

查看答案和解析>>

科目:初中地理 来源:2015-2016学年山东省济宁市七年级上第三次月考地理试卷(解析版) 题型:综合题

读地球五带示意图,完成下列要求.

(1)五带名称:A ,B ,C ,D ,E

(2)出现极昼、极夜现象的是 带和 带(填名称).

查看答案和解析>>

科目:初中地理 来源:2015-2016学年山东省济宁市七年级上第三次月考地理试卷(解析版) 题型:选择题

新疆“早穿棉袄午穿纱,抱着火炉吃西瓜”的现象主要反映了( )

A.纬度因素的影响 B.地形因素的影响

C.海陆因素的影响 D.洋流因素的影响

查看答案和解析>>

科目:初中地理 来源:2015-2016学年山东省济宁市七年级上第三次月考地理试卷(解析版) 题型:选择题

下列关于世界气温分布的叙述,不正确的有( )

A.世界气温的分布大致由赤道向两极递减

B.海拔的高低会影响气温的变化

C.南半球的等温线大致与纬线平行

D.同纬度的地区气温完全一样

查看答案和解析>>

科目:初中地理 来源:2015-2016学年山东省东营市八年级上模拟地理试卷2(解析版) 题型:选择题

图中序号⑤代表的产业类型是( )

A.高新技术产业 B.海水养殖加工业

C.电子信息工业 D.出口加工型工业

查看答案和解析>>

科目:初中地理 来源:2015-2016学年山东省东营市八年级上模拟地理试卷2(解析版) 题型:选择题

乙图建筑景观分布在( )

A.堪培拉 B.珀斯 C.墨尔本 D.悉尼

查看答案和解析>>

科目:初中地理 来源:2015-2016学年内蒙古包头市七年级上段考地理试卷(解析版) 题型:选择题

不属于板块学说中的六大板块的是( )

A.太平洋板块 B.大西洋板块 C.美洲板块 D.南极洲板块

查看答案和解析>>

科目:初中地理 来源:2015-2016辽宁营口大石桥金桥管理区初中八年级上第三次质检地理卷(解析版) 题型:综合题

“水是生命之源”,读图完成下列各题

(1)图一中漫画A反映的主题 ;B反映的主题是 .这两种人为因素更加剧了我国缺水现状.

(2)我国缺水还受自然因素的影响,要解决水资源季节分布不均,应采取的方法是

A 节约用水 B跨流域调水 C兴修水库 D人工降雨

(3)图二是我国 标志,象征节约用水是保护地球生态的这样措施.

(4)保护水资源重在我们每个人的实际行动,你能为此做些什么? (合理作法任写一条)

查看答案和解析>>

同步练习册答案