精英家教网 > 初中地理 > 题目详情

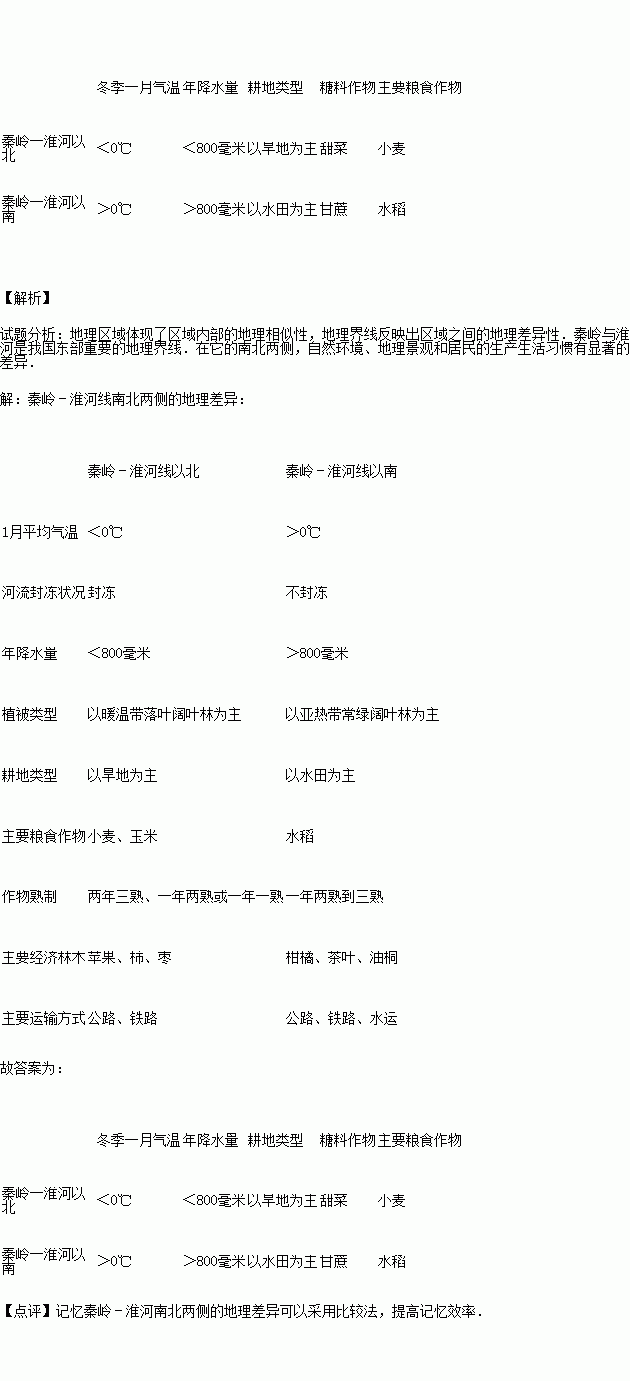
填表题:根据图中内容完成下表.

冬季一月气温

年降水量

耕地类型

糖料作物

主要粮食作物

秦岭一淮河以北

秦岭一淮河以南

练习册系列答案
相关习题

科目:初中地理 来源:2015-2016学年重庆市七年级(上)10月月考地理试卷(解析版) 题型:填表题

由于劳动生产方式的差异,乡村和城市呈现出的景观有较大的差异.完成下表.

建筑物

道路修筑

商店学校

农田的

自然环境

高度

密度

情况

医院的多少

多少

改变的大小

乡村

城市

查看答案和解析>>

科目:初中地理 来源:2015-2016学年重庆市七年级(上)10月月考地理试卷(解析版) 题型:选择题

四季分明的纬度带是( )

A.热带 B.温带 C.寒带 D.以上都对

查看答案和解析>>

科目:初中地理 来源:2015-2016学年重庆市七年级(上)10月月考地理试卷(解析版) 题型:选择题

与亚洲山水相连的大洲是( )

A.非洲 B.大洋洲 C.北美洲 D.欧洲

查看答案和解析>>

科目:初中地理 来源:2015-2016学年重庆市八年级(上)10月月考地理试卷(解析版) 题型:综合题

继长江三角洲、珠江三角洲经济快速发展后,我国又一工业密集区﹣﹣环渤海经济圈己形成,它将带动北方地区经济迅速发展,读图回答下列问题.

(1)A是 工业基地.

(2)C是 海港,它是东北出海门户.

(3)黄河流入 海,华北平原西邻 山脉.

(4) 资源短缺是制约该地区经济发展的不利因素,缓解这一问题的重要工程是 工程.

查看答案和解析>>

科目:初中地理 来源:2015-2016学年重庆市八年级(上)10月月考地理试卷(解析版) 题型:选择题

重庆棉纺厂属于( )

A.轻工业 B.重工业 C.高新技术产业 D.军事工业

查看答案和解析>>

科目:初中地理 来源:2015-2016学年重庆市八年级(上)10月月考地理试卷(解析版) 题型:选择题

山脉是构成地形的骨架,不少山脉成为地形的界线.如图所示山脉排序正确的是( )

A.大兴安岭、雪峰山、天山、太行山

B.大兴安岭、巫山、天山、贺兰山

C.长白山、雪峰山、祁连山、太行山

D.长白山、巫山、祁连山、贺兰山

查看答案和解析>>

科目:初中地理 来源:2015-2016学年重庆市八年级(上)10月月考地理试卷(解析版) 题型:选择题

下列有关我国地理位置的叙述,正确的是( )

A.位于亚洲东部,太平洋东岸

B.大部份在北温带,小部份在热带,没有寒带

C.地跨北寒带、北温带和热带

D.北回归线穿过台、闽、桂、琼

查看答案和解析>>

科目:初中地理 来源:2015-2016学年云南省八年级(上)期中地理试卷(解析版) 题型:选择题

有“聚宝盆”之称的是( )

A.塔里木盆地 B.准噶尔盆地 C.柴达木盆地 D.四川盆地

查看答案和解析>>

同步练习册答案