精英家教网 > 初中地理 > 题目详情

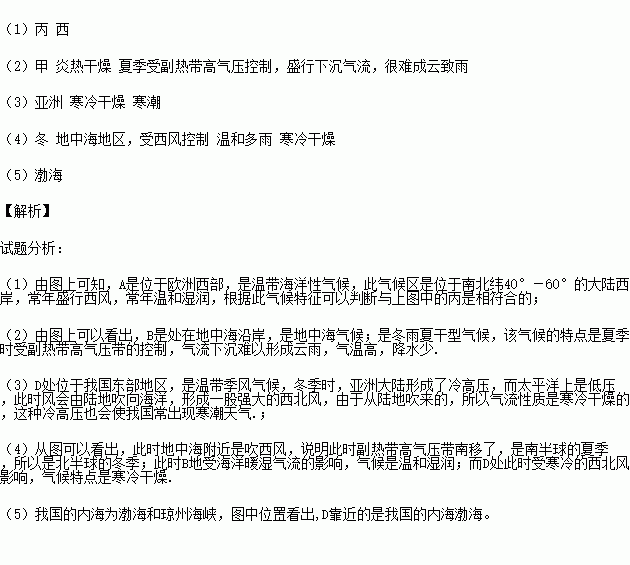
读“亚欧大陆轮廓图(图甲),对照四种气候类型的降水量和气温月份分配图(图乙)”,完成各题。

(1)A地的气候类型是_____气候(填图中代号)。该气候在世界上分布于终年盛行______风的地区。

(2)B地的气候类型是________气候(填图中代号)。该地夏季气候的主要特点是________,成因是

(3)D地冬季的气候特点是 常出现________等灾害性天气。

(4)图中所示季节为北半球的________季,判断理由是________________。此时,B、D两地的气候特点是B地________,D地________。

(5)字母D所在的位置,最接近我国的内海之一

练习册系列答案
相关习题

科目:初中地理 来源:2015-2016学年云南省景洪市八年级上学期期末考试地理试卷(解析版) 题型:选择题

发展高新技术产业依赖的主要条件是( )。

A、资源丰富 B、环境优越 C、科技力量雄厚 D、交通便利

查看答案和解析>>

科目:初中地理 来源:2015-2016学年山东临沭青云镇中心中学八年级下第一次月考地理试卷(解析版) 题型:选择题

下面四幅图中,城区面积最大的是( )。

A. B. C. D.

查看答案和解析>>

科目:初中地理 来源:2015-2016学年江苏盐城东台第一教研片八年级下第一次月考地理试卷(解析版) 题型:选择题

北方地区的森林资源丰富,主要分布在( )

A.华北平原 B.东北平原

C.横断山区 D.大小兴安岭和长白山地

查看答案和解析>>

科目:初中地理 来源:2015-2016学年江苏盐城东台第一教研片八年级下第一次月考地理试卷(解析版) 题型:选择题

“橘生淮南则为橘,橘生淮北则为积,叶徒相似,其味不同.”造成这一差异的主要因素除了土壤外,还有( )

A.地形 B.气候 C.市场 D.人口

查看答案和解析>>

科目:初中地理 来源:2015-2016学年湖北省黄冈市八年级中考模拟地理试卷(2) (解析版) 题型:选择题

读图1和图2,回答问题.

1.图1中,下列说法正确的是( )

A. 甲地有极昼极夜现象

B. 乙地在甲地的西南方

C. 丙地正在东西半球、南北半球分界线上

D. 丁地位于东半球、南半球

2.当地球运行到图2中D点时( )

A. 甲地昼长夜短 B. 乙地白雪皑皑C. 丙地春暖花开 D. 丁地秋高气爽

查看答案和解析>>

科目:初中地理 来源:2015-2016学年湖北省黄冈市八年级中考模拟地理试卷(1)(解析版) 题型:选择题

读下图,某人面北而立,左为东半球,右为西半球,前为热带地区,后为温带地区,其位置是

查看答案和解析>>

科目:初中地理 来源:2015-2016学年福建省八年级上学期期中考试地理试卷(解析版) 题型:选择题

下列地势变化特点与我国相符的是

查看答案和解析>>

科目:初中地理 来源:2015-2016学年福建省八年级上学期期末考试地理试卷(解析版) 题型:选择题

第六次全国人口普查公布,我国人口总数为13.7亿,人口增长处于低生育水平阶段,广东省成为我国第一人口大省。广东取代河南成为第一人口大省的主要原因有

①人口自然增长率高 ②外来人口数量增多

③工业发达,城镇密集 ④人口素质高,处于高水平生育阶段

A.①③ B.②③ C.①④ D.②④

查看答案和解析>>

同步练习册答案