精英家教网 > 初中地理 > 题目详情

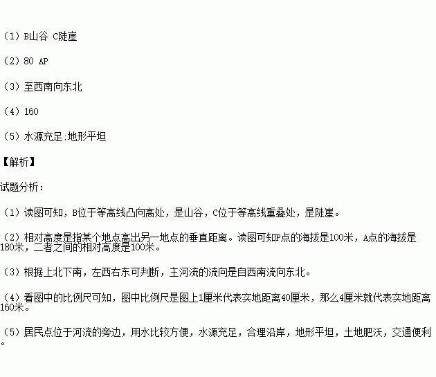
今年国庆期间,文文回到乡下的外婆家,把村子周围的情况绘成了等高线地图。现在,特想考考大家。

(1)图中B、C两处等高线表示的地形部位分别是:B___________和C___________。

(2)图中A点(180米)与P点的相对高度是_____________米;若要上山,走哪一条路线比较省力? _____________ (AP还是AN)

(3)河流的主干河道的流向是_____________ 。

(4)外婆家住在村口X点,要想去文具店0点买东西,两地的直线距离是_____________米(若测得X、O两点的图上距离为4厘米):

(5)为什么居民点要位于河流的旁边?请至少说出两条理由:

______________________________________________________________________________

______________________________________________________________________________

练习册系列答案
相关习题

科目:初中地理 来源:2015-2016学年广东省惠城市惠城区七年级上学期期末考试地理试卷(解析版) 题型:选择题

2014年底惠州市常住人口472.66万人(面积为11200平方千米);市户籍人口348.52万人,户籍人口出生率11.59‰、死亡率4.88‰。根据相关知识完成问题。

1.请问惠州市2014年新增户籍人口数是多少

A.23326 B.23.386 C. 2338.6 D. 233860

2.以常住人口计,2014年底惠州市人口密度是多少人/平方千米

A.422 B.4220 C.311 D.3111

查看答案和解析>>

科目:初中地理 来源:2015-2016学年广东省惠城市惠城区七年级上学期期末考试地理试卷(解析版) 题型:选择题

下列海峡,既是两大洋又是两大洲分界线的是

A.台湾海峡 B. 直布罗陀海峡 C.马六甲海峡 D. 白令海峡

查看答案和解析>>

科目:初中地理 来源:2015-2016学年广东省惠城市惠城区七年级上学期期末考试地理试卷(解析版) 题型:选择题

下图为某地等高线地形图,读图完成第问题。

1.①②两地比较

A. ①海拔低于② B.①②表示盆地

C. ①海拔高于② D.①②表示平原

2.关于③④两条虚线的判断,正确的是

A.③表示山谷 B.③表示山脊

C.④表示山谷 D.③④均表示山脊

3.若①处海拔为1250米、气温为5℃,则⑤处(海拔取平均值)的气温最可能是

A.0.8℃ B.4.2℃ C.9.2℃ D.37℃

4.图中某两地的图上距离是3.5厘米,两地的实际距离是

A.3500米 B.1750米 C.35米 D.3500公里

5.该地形图如果用分层设色地形图来表示,该地区的颜色大部分是

A.绿色 B.淡黄色 C.黄褐色 D.蓝色

查看答案和解析>>

科目:初中地理 来源:2015-2016学年湖北利川思源实验学校七年级上第二次月考地理试卷(解析版) 题型:选择题

下列四幅图中,表示东半球的是

查看答案和解析>>

科目:初中地理 来源:2015-2016学年福建省福安市七年级上学期期末考试地理试卷(解析版) 题型:综合题

读图,完成下列问题:

(1)识别聚落:聚落周围有农田、池塘、果树,居民主要从事耕作。该类聚落叫_______________________(农村聚落,城市聚落)

(2)分析聚落:图中这三个聚落形成的条件是____________(写一点)。ABC三聚落,更容易发展成城市聚落的是_____________。

(3)建设新聚落:现拟在如图所示地区修建一个新的居民点,有ABC三种选址方案。假如你是设计建造该居民点的工程专家,从长远发展的角度考虑,你会如何选址修建?应选__________方案,你的理由是_______________________。

查看答案和解析>>

科目:初中地理 来源:2015-2016学年山东东营广饶乐安中学七年级下学期收心考试地理试卷(解析版) 题型:填空题

亚洲地势特点地形复杂多样,( )高,( )低。中部地形以( )( )(请在五种地形类型:山地,丘陵,高原,平原,盆地中选择正确答案)为主,周围以( )为主

查看答案和解析>>

科目:初中地理 来源:2015-2016学年江西省重点中学南昌市初一年级上学期期末地理试卷(解析版) 题型:选择题

来自非洲的学生杰瑞在自我介绍时说:“我的家乡,全年炎热,每到湿季,翠绿的稀疏高草让整个草原充满着生机,长颈鹿悠然地漫步其间,旱季来临,整个原野一片枯黄。”杰瑞描述的气候类型应该是( )

A.热带季风气候 B.热带草原气候 C.热带沙漠气候 D.热带雨林气候

查看答案和解析>>

同步练习册答案