精英家教网 > 初中地理 > 题目详情

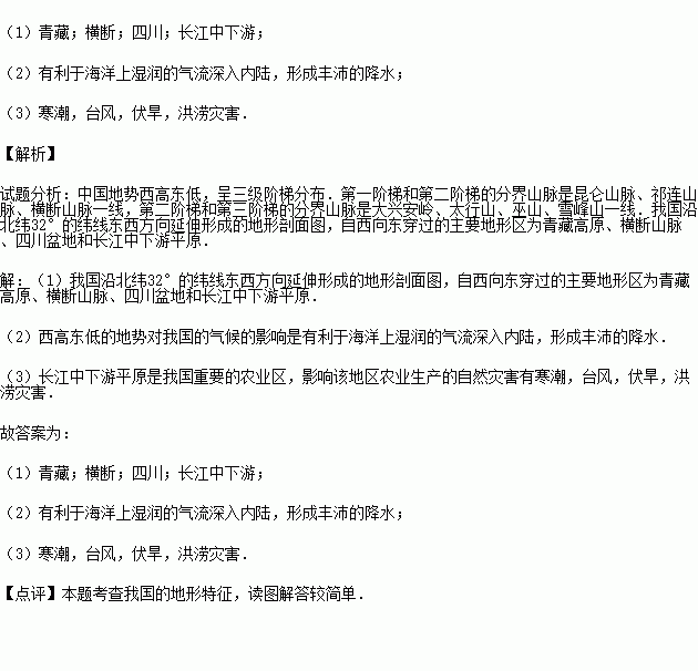
我国地势西高东低,大致呈三级阶梯分布.读图,回答相关问题.

(1)写出图中字母代表的地形区名称:

A 高原,B 山脉,C 盆地,D 平原.

(2)西高东低的地势对我国的气候有何影响?

(3)D平原是我国重要的农业区,影响该地区农业生产的自然灾害有哪些?(至少2种)

练习册系列答案
相关习题

科目:初中地理 来源:2016届广东揭阳蓝城区霖磐中学九年级(上)月考地理试卷(4)(解析版) 题型:填空题

撒哈拉以南的非洲是矿产资源宝库, 的储量和产量均居世界首位.

查看答案和解析>>

科目:初中地理 来源:2015-2016学年云南省昆明市十县区联考七年级(上)模拟地理试卷(解析版) 题型:综合题

读“等高线地形图”,回答下列问题.

(1)图中字母代表的地形名称是

A 、C 、D

(2)图中B、D两地的相对高度是 米,从B地到D地的实地距离是 千米.B地在D地的什么方向

(3)图中E、F容易形成河流的是 ;判断的理由是

查看答案和解析>>

科目:初中地理 来源:2015-2016学年云南省昆明市十县区联考七年级(上)模拟地理试卷(解析版) 题型:选择题

下列词语中,表示气候的是( )

①风雨交加 ②风和日丽 ③冬冷夏热 ④四季如春.

A.①② B.②③ C.①③ D.③④

查看答案和解析>>

科目:初中地理 来源:2015-2016学年云南省昆明市十县区联考七年级(上)模拟地理试卷(解析版) 题型:选择题

四季变化最明显的地区是( )

A.热带地区 B.温带地区 C.寒带地区 D.赤道上

查看答案和解析>>

科目:初中地理 来源:2015-2016学年新人教版八年级(上)10月段考地理试卷(1)(解析版) 题型:选择题

图中的景观位于黄河的( )

A.上游 B.中游 C.下游 D.发源地

查看答案和解析>>

科目:初中地理 来源:2015-2016学年新人教版八年级(上)10月段考地理试卷(1)(解析版) 题型:选择题

形成我国水旱灾害的主要原因是( )

A.每年冬季风强弱不同

B.各地地势高低不同

C.海陆位置的影响

D.夏季风活动异常

查看答案和解析>>

科目:初中地理 来源:2015-2016学年四川广安岳池县实验学校八年级上10月月考地理试卷(解析版) 题型:综合题

读图,回答下列问题:

(1)填出下列字母表示的地理事物:海域:M ,内海:D

(2)N省和E省以 (山脉)为界.

(3)少数民族分布最多的省级行政区是 (填字母).

查看答案和解析>>

科目:初中地理 来源:2015-2016学年山东潍坊诸城市七年级上1月月考地理试卷(解析版) 题型:选择题

气候的两个最重要组成要素是( )

A.气温和降水 B.晴天和阴天 C.湿度和温度 D.气压和气温

查看答案和解析>>

同步练习册答案