精英家教网 > 初中地理 > 题目详情

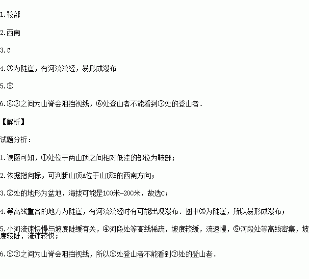
读图“某地区等高线地形图(单位:米)”,完成下列问题。

1.①处所在的山体部位名称是

2.图中A山顶位于B山顶 方向。

3.②处的海拔可能是 。(填字母)

A.360米

B.50米

C.140米

D.260米

4.③处会形成瀑布,说明理由。

5.④河段和⑤河段流速较快的是 。(填序号)

6.⑥处登山者能否看到⑦处的登山者,说明判断依据。

练习册系列答案
相关习题

科目:初中地理 来源:2016-2017学年甘肃庄浪七年级上期中考试地理试卷(解析版) 题型:选择题

地球自转产生的地理现象是

A.四季的转换

B.昼夜长短的变化

C.昼夜更替

D.正午太阳高度的变化

查看答案和解析>>

科目:初中地理 来源:2016-2017学年甘肃景泰县第四中学八年级上期中地理试卷(解析版) 题型:综合题

读“中国地形分布空白图”回答:

将图中字母代号所代表的地形区名称,分别填在相应的空格内.

山脉:E ,G

高原:C ,H

盆地:A ,D

查看答案和解析>>

科目:初中地理 来源:2016-2017学年甘肃景泰县第四中学八年级上期中地理试卷(解析版) 题型:选择题

中国关于人口问题的基本国策是( )

A.改善人民的生活水平

B.提高人口的素质

C.实行计划生育

D.晚婚、晚育、少生、优生

查看答案和解析>>

科目:初中地理 来源:2016-2017学年甘肃景泰县第四中学八年级上期中地理试卷(解析版) 题型:选择题

“当灿烂的太阳跳出东海的碧波,帕米尔高原上依然是群星闪烁”,造成这种差异的原因是

A.跨纬度广

B.距离海洋的远近不同

C.地势起伏大

D.跨经度广

查看答案和解析>>

科目:初中地理 来源:2016-2017学年安徽微山县第一学期期中考试七年级地理试卷(解析版) 题型:选择题

2015年4月25曰14时ll分,尼泊尔某地(北纬28.2度,东经84.7度)发生8.1级地震,造成重大人员伤亡,地震还造成珠穆朗玛峰发生雪崩,多铝登山者失去联系。下图中哪幅图能解释此地多地震的原因

查看答案和解析>>

科目:初中地理 来源:2016-2017学年安徽微山县第一学期期中考试七年级地理试卷(解析版) 题型:选择题

下列图例中,不可能在山东地图上出现的是

查看答案和解析>>

科目:初中地理 来源:2016-2017学年安徽阜阳九中七年级上期中考试地理试卷(解析版) 题型:选择题

地球上连续的白昼和黑夜现象只出现在

A.南、北极圈之间的地区

B.南、北纬66.5°的纬线圈上

C.南极圈至南极点之间,北极圈至北极点之间

D.高纬度地区

查看答案和解析>>

科目:初中地理 来源:2015-2016学年江西南昌初中教育化联盟八年级上期末考试地理试卷(解析版) 题型:选择题

下列生产技术中,属于高新技术的是

A.钢铁冶炼技术

B.汽车制造技术

C.家具加工技术

D.微电子技术

查看答案和解析>>

同步练习册答案