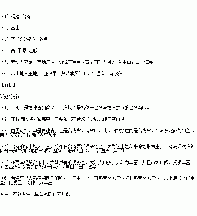
2015Äê4ÔÂ21ÈÕ£¬Öйú£¨¸£½¨£©×ÔÓÉóÒ×ÊÔÑéÇø½ÒÅÆ¡£Ëü¶ÔÉÁ½°¶¾Ã³ºÏ×÷£¬¾ßÓÐÖØ´óµÄÒâÒå¡£¶ÁͼÍê³ÉÏÂÁÐÒªÇó¡££¨12·Ö£©
![]()
£¨1£©ÔÚýÌ屨µÀÖУ¬ÎÒÃdz£³£¿´µ½¡°Ãǫ̈ºÏ×÷¡±¡°º£Ï¿Á½°¶¡±µÈ×ÖÑÛ£¬ÆäÖС°Ãö¡±ÊÇÖ¸ Ê¡£¬ ¡°º£Ï¿¡±ÊÇÖ¸ º£Ï¿¡£
£¨2£©ÔÚÎÒ¹úÃñ×å´ó¼ÒÍ¥ÖУ¬Ö÷Òª¾Û¾ÓÔŲ́ÍåµÄÉÙÊýÃñ×åÊÇ ×å¡£
£¨3£©¼×¡¢ÒÒÁ½Ê¡ÖУ¬±±»Ø¹éÏß´©¹ýµÄÊ¡ÊÇ £¬¸ÃÊ¡¶«±±²¿µÄ µº£¨Í¼Öбû£©×Ô¹ÅÒÔÀ´¾ÍÊÇÎÒ¹úµÄ¹ÌÓÐÁìÍÁ¡£
£¨4£©Ì¨Íå³ÇÊÐÖ÷Òª·Ö²¼ÔŲ́Í嵺µÄ ²¿Ñغ£µØÇø£¬µØÐÎÒÔ £¨ÀàÐÍ£©ÎªÖ÷¡£Ì¨Í嵺»·×´ÌúÂ·ÍøµÄÐγɣ¬Ö÷ÒªÊÇÊܵ½ £¨×ÔÈ»ÒòËØ£©µÄÓ°Ïì¡£
£¨5£©ÔÚÁ½°¶¾Ã³ºÏ×÷ÖУ¬´ó½µÄÓÅÊÆÊÇ ¡£´ó½Óο͡°Ì¨Íå×ÔÓÉÐС±¿ÉÈ¥µÄÂÃÓξ°µãÓÐ £¨Ã¿¿Õֻдһµã£©¡£
£¨6£©Ì¨Í嵺ÓС°ÑÇÖÞÌìȻֲÎïÔ°¡±Ö®³Æ£¬Ê÷Öַḻ£¬Ö÷ÒªÔÒòÊÇ ¡¢ ¡££¨Ìáʾ£º´ÓÆøºòºÍµØÐη½Ãæ·ÖÎö£©
| Äê¼¶ | ¸ßÖÐ¿Î³Ì | Äê¼¶ | ³õÖÐ¿Î³Ì |
| ¸ßÒ» | ¸ßÒ»Ãâ·Ñ¿Î³ÌÍÆ¼ö£¡ | ³õÒ» | ³õÒ»Ãâ·Ñ¿Î³ÌÍÆ¼ö£¡ |
| ¸ß¶þ | ¸ß¶þÃâ·Ñ¿Î³ÌÍÆ¼ö£¡ | ³õ¶þ | ³õ¶þÃâ·Ñ¿Î³ÌÍÆ¼ö£¡ |
| ¸ßÈý | ¸ßÈýÃâ·Ñ¿Î³ÌÍÆ¼ö£¡ | ³õÈý | ³õÈýÃâ·Ñ¿Î³ÌÍÆ¼ö£¡ |
¿ÆÄ¿£º³õÖеØÀí À´Ô´£º2014-2015ѧÄêÄÚÃɹÅͨÁÉÊÐÆì±£¿µ¶þÖаËϽ׶ο¼ÊÔµØÀíÊÔ¾í£¨½âÎö°æ£© ÌâÐÍ£ºÑ¡ÔñÌâ
±»Ó¡¶ÈÈ˳ÆÎª¡°Ê¥ºÓ¡±µÄÊÇ £¨ £©
A¡¢Ó¡¶ÈºÓ B¡¢ºãºÓ C¡¢äØÄÏºÓ D¡¢äع«ºÓ
²é¿´´ð°¸ºÍ½âÎö>>
¿ÆÄ¿£º³õÖеØÀí À´Ô´£º2014-2015ѧÄê½ËÕÊ¡µ¤Í½ÇøÊÀҵʵÑéѧУ°ËÏÂÆÚÖп¼ÊÔµØÀíÊÔ¾í£¨½âÎö°æ£© ÌâÐÍ£ºÑ¡ÔñÌâ
Î÷ÑÇÊÇÊÀ½çÉÏʯÓÍ´¢Á¿¡¢²úÁ¿ºÍÊä³öÁ¿×î¶àµÄµØÇø£¬Ê¯ÓÍ×ÊÔ´Ö÷Òª·Ö²¼ÔÚ £¨ £©
A£®µØÖк£¼°ÆäÑØ°¶ B£®ºìº£¼°ÆäÑØ°¶
C£®²¨Ë¹Íå¼°ÆäÑØ°¶ D£®Àﺣ¼°ÆäÑØ°¶
²é¿´´ð°¸ºÍ½âÎö>>
¿ÆÄ¿£º³õÖеØÀí À´Ô´£º2014-2015ѧÄêÁÉÄþÊ¡½õÖÝÊÐÆßÏÂÆÚÖп¼ÊÔµØÀíÊÔ¾í£¨½âÎö°æ£© ÌâÐÍ£ºÑ¡ÔñÌâ
ÏÂÁÐÃûʤ¹Å¼£ÊôÓÚÓ¡¶ÈµÄÊÇ £¨ £©
![]()
²é¿´´ð°¸ºÍ½âÎö>>
¿ÆÄ¿£º³õÖеØÀí À´Ô´£º2014-2015ѧÄêÁÉÄþÊ¡½õÖÝÊÐÆßÏÂÆÚÖп¼ÊÔµØÀíÊÔ¾í£¨½âÎö°æ£© ÌâÐÍ£ºÑ¡ÔñÌâ
ÏÂÁв»ÊôÓÚÑÇÖÞµÄÆøºòÀàÐÍÊÇ £¨ £©
A£®ÈÈ´øÓêÁÖÆøºò B£®ÈÈ´ø¼¾·çÆøºò
C£®Î´øº£ÑóÐÔÆøºò D£®Î´ø¼¾·çÆøºò
²é¿´´ð°¸ºÍ½âÎö>>
¿ÆÄ¿£º³õÖеØÀí À´Ô´£º2014-2015ѧÄ긣½¨Ê¡ÁúÑÒÊаËÄ꼶ѧҵ£¨Éýѧ£©ÖÊÁ¿¼ì²éµØÀíÊÔ¾í£¨½âÎö°æ£© ÌâÐÍ£ºÑ¡ÔñÌâ
¸ÓÁúÌú·¸´Ïß½«ÓÚ2015Äê12ÔÂͨ³µ£¬½ìʱÏÃÃŶ¯³µ£¨¾ÁúÑÒ£©µ½¸ÓÖÝÖ»Ðè2.5Сʱ¡£¾Ý´Ë»Ø´ðÏÂÁÐÎÊÌâ¡£
1.Óë¸ÓÁúÌú·ÏàÁª½ÓµÄÄϱ±Ìú·¸ÉÏßÊÇ
A£®¾©¾ÅÌú· B£®¾©»¦Ìú·
C£®¾©¹ãÌú· D£®»¦À¥Ìú·
2.ѧУ·ÅÊî¼ÙÆÚ¼ä£¬ÏÂÁо°¹ÛÄÜÔÚÏÃÃÅ¡ªÁúÑÒ¡ª¸ÓÖÝÌúÂ·ÑØÏß¿´µ½µÄÊÇ
A£®µ¾»¨Æ®Ïã B£®ÃÞÌï³ÉƬ
C£®´óÔæÂúÔ° D£®ÇàïýµïÂ¥
²é¿´´ð°¸ºÍ½âÎö>>
¿ÆÄ¿£º³õÖеØÀí À´Ô´£º2014-2015ѧÄ긣½¨Ê¡ÁúÑÒÊаËÄ꼶ѧҵ£¨Éýѧ£©ÖÊÁ¿¼ì²éµØÀíÊÔ¾í£¨½âÎö°æ£© ÌâÐÍ£ºÑ¡ÔñÌâ
¹ØÓÚÈÕ±¾µØÀíÌØÕ÷µÄÐðÊö£¬ÕýÈ·µÄÊÇ
A£®ÑÇÖÞ¶«²¿£¬Ì«Æ½Ñó¶«±±°¶ B£®¶àɽµº¹ú£¬µØÕð»î¶¯Æµ·±
C£®ÒÔδøº£ÑóÐÔÆøºòΪÖ÷ D£®¹¤Òµ¼¯Öзֲ¼ÔÚÈÕ±¾º£Ñذ¶
²é¿´´ð°¸ºÍ½âÎö>>
¿ÆÄ¿£º³õÖеØÀí À´Ô´£º2014-2015ѧÄêºÓ±±Ê¡Ê¯¼ÒׯÊаËÉÏÆÚÖп¼ÊÔµØÀíÊÔ¾í£¨½âÎö°æ£© ÌâÐÍ£ºÑ¡ÔñÌâ
ÏÂÁÐÊ¡£¨Çø£©Ãû³ÆÓëÆä¼ò³Æ²»·ûµÄÊÇ £¨ £©
A£®º£ÄÏÊ¡¡ª¡ªÇí B£®°ÄÃÅÌØ±ðÐÐÕþÇø¡ª¡ª°Ä
C£®ÉϺ£ÊСª¡ª»¦ D£®¹ãÎ÷׳×å×ÔÖÎÇø¡ª¡ªÇà
²é¿´´ð°¸ºÍ½âÎö>>
¿ÆÄ¿£º³õÖеØÀí À´Ô´£º2014-2015ѧÄêÔÆÄÏÊ¡ÓñϪÊкìËþÇøµÚÒ»Ñ§Çø°ËÏÂÆÚÖеØÀíÊÔ¾í£¨½âÎö°æ£© ÌâÐÍ£ºÑ¡ÔñÌâ
ÏÂÁÐÊ×¶¼³ÇÊб»ÁªºÏ¹ú½Ì¿ÆÎÄ×éÖ¯ÁÐÈë¡¶ÊÀ½çÒŲúÃû¼¡·µÄÊÇ£¨ £©
A¡¢ÄªË¹¿Æ B¡¢¶«¾©
C¡¢¿°ÅàÀ D¡¢°ÍÎ÷ÀûÑÇ
²é¿´´ð°¸ºÍ½âÎö>>
¹ú¼ÊѧУÓÅÑ¡ - Á·Ï°²áÁбí - ÊÔÌâÁбí
ºþ±±Ê¡»¥ÁªÍøÎ¥·¨ºÍ²»Á¼ÐÅÏ¢¾Ù±¨Æ½Ì¨ | ÍøÉÏÓк¦ÐÅÏ¢¾Ù±¨×¨Çø | µçÐÅթƾٱ¨×¨Çø | ÉæÀúÊ·ÐéÎÞÖ÷ÒåÓк¦ÐÅÏ¢¾Ù±¨×¨Çø | ÉæÆóÇÖȨ¾Ù±¨×¨Çø
Î¥·¨ºÍ²»Á¼ÐÅÏ¢¾Ù±¨µç»°£º027-86699610 ¾Ù±¨ÓÊÏ䣺58377363@163.com