精英家教网 > 初中地理 > 题目详情

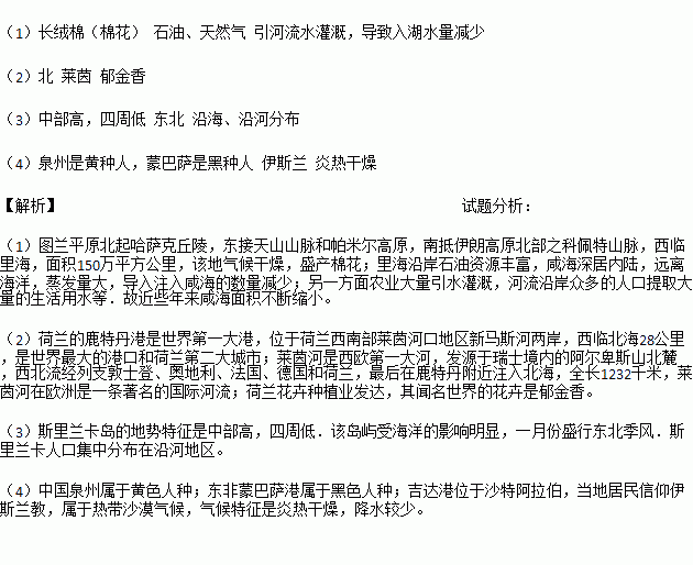
“一带一路”是指“丝绸之路经济带”和“21世纪海上丝绸之路”的简称,是我国发展与沿线国家的经济合作伙伴关系,共同打造政治互信、经济融合、文化包容的利益共同体、命运共同体和责任共同体,读下图回答问题。

(1)“陆上丝绸之路”穿过图兰平原,该地盛产______(经济作物),里海沿岸______(矿产)资源丰富,近些年来咸海面积不断缩小,其人为原因主要是______。

(2)“陆上丝绸之路”的终点位于荷兰的鹿特丹,是世界最大的港口之一,它西临______海,连接欧洲内河航运最繁忙的______河,位置极为重要.该国盛产鲜花,尤其以______最著名。

(3)“海上丝绸之路”必经斯里兰卡岛,该岛地势特征是_____,一月份盛行______(方向)季风,该岛中的聚落分布特点是什么?____________________________。

(4)2014年6月一艘商船从福建泉州港出发,沿“海上丝绸之路”到达东非蒙巴萨港,两地居民在人种上的差异是______,商船继续航行,于7月初到达吉达港,发现当地有许多清真寺,推断当地居民主要信仰______教,此时吉达港的气候特征是什么_________?

练习册系列答案
相关习题

科目:初中地理 来源:2016年初中毕业升学考试(湖南长沙卷)地理(解析版) 题型:选择题

地图是我们日常生活必不可少的工具,手机打车软件中使用的地图是

A.地形图 B.电子地图

C.人口分布图 D.气候分布图

查看答案和解析>>

科目:初中地理 来源:2016年初中毕业升学考试(海南卷)地理(解析版) 题型:选择题

如图所示的传统民居中,最适合游牧民族居住的是

查看答案和解析>>

科目:初中地理 来源:2016年初中毕业升学考试(福建福州卷)地理(解析版) 题型:选择题

世界上而积最大的国家是( )

A.蒙古 B.加拿大 C.印度 D.俄罗斯

查看答案和解析>>

科目:初中地理 来源:2016年初中毕业升学考试(福建福州卷)地理(解析版) 题型:选择题

我国2016年环境日主题为“改善环境质量 推动绿色发展”.读表,回答下列问题.

监测点位

五四北路

师大

杨桥西路

鼓山

AQI

47

51

53

42

级别

一级

二级

二级

一级

1.AQI即空气污染指数,数值越大,表示污染越严重.表中监测点空气质量最好的是( )

A.五四北路 B.师大 C.杨桥西路 D.鼓山

2.下列行为对改善空气质量有帮助的是( )

A.多开私家车 B.露天焚烧垃圾

C.骑自行车上学 D.未经处理排放工业废气

查看答案和解析>>

科目:初中地理 来源:2016年初中毕业升学考试(山东潍坊卷)地理(解析版) 题型:选择题

读我国四条重要山脉走向图,回答下列各题。

1.图中四条山脉中,不属于我国地势三级阶梯分界线的是( )

A. 太行山 B. 天山

C. 昆仑山 D. 大兴安岭

2.关于图中山脉两侧地形区的特征,叙述正确的是( )

A. ①区降水少,②区降水多 B. ③区为盆地,④区为高原

C. ⑤区地势高,⑥区地势低 D. ⑦区是重要粮食产区,⑧区是重要畜牧业区

查看答案和解析>>

科目:初中地理 来源:2016年初中毕业升学考试(山东潍坊卷)地理(解析版) 题型:选择题

读四大洲人口出生率和死亡率统计图,回答下列各题。

1.图中四大洲中,人口自然增长率最低的是( )

A. 非洲 B. 北美

C. 亚洲 D. 欧洲

2.据图推测,非洲人口增长带来的影响是( )

①社会、经济发展压力大②居民就业、教育等问题突出③劳动力短缺④人口老龄化严重

A. ①② B. ③④ C. ①③ D. ②③

查看答案和解析>>

科目:初中地理 来源:2016年初中毕业升学考试(山东德州卷)地理(解析版) 题型:选择题

读东南亚和欧洲西部区域图,完成下列问题

1.下列关于两地区的叙述,正确的是( )

A.①是著名的马六甲海峡

B.②是世界著名的油棕生产国

C.③地区是地中海气候

D.④地区以畜牧业为主

2.某旅游团计划先后游览地中海沿岸阳光沙滩、埃菲尔铁塔、泰国大皇宫、印度尼西亚婆罗浮屠塔等景点,其游览线路是( )

A.D→C→B→A B.C→D→A→B

C.C→D→B→A D.D→C→A→B

查看答案和解析>>

同步练习册答案