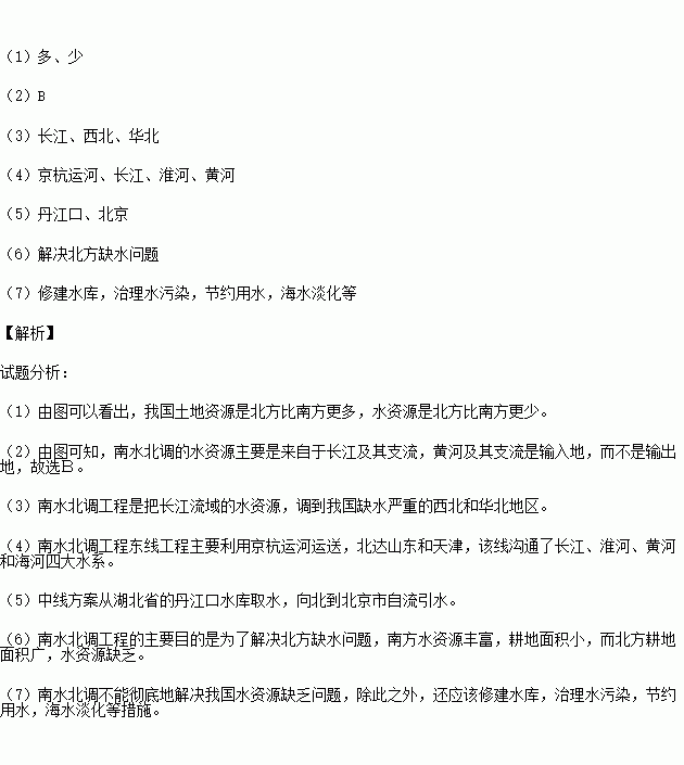
读“南水北调工程示意图”和“中国南方和北方水土资源比较图”答题。
![]()
(1)我国土地资源北方比南方 (多、少),水资源北方比南方 (多、少)。
(2)由图可知,南水北调的水资源主要来自于 ( )
A.黄河及其支流 B.长江及其支流 C.珠江及其支流 D.淮河及其支流
(3)南水北调工程是把 流域的水资源,调到我国缺水严重的 、 地区。
(4)南水北调工程东线工程主要利用 运送,北达山东和天津。这条线路沟通的水系有 、 、 和海河。
(5)中线方案从 水库引水,向北到 市自流供水。
(6)这一工程的主要目的是 。
(7)很多专家认为,跨流域调水包括南水北调并不能彻底解决我国北方地区水资源短缺的问题,你认为还有哪些行之有效的措施?
科目:初中地理 来源:2015-2016学年山东东营市八年级12月月考地理试卷(解析版) 题型:选择题
下面关于香港的叙述,正确的是
A.世界著名的博彩旅游中心
B.世界著名的转口贸易中心
C.亚洲的天然植物园
D.我国东南海上的明珠
查看答案和解析>>
科目:初中地理 来源:2015-2016学年内蒙古乌兰浩特第十二中学八年级上期中考试地理试卷(解析版) 题型:选择题
下列四幅气候图,表示的是广州、武汉、北京、哈尔滨四个城市,其中表示北京的是( )
![]()
A.① B.②
C.③ D.④
查看答案和解析>>
科目:初中地理 来源:2015-2016学年福建永定第二中学八年级上学期第二次阶段测试地理卷(解析版) 题型:选择题
关于长江的叙述,不正确的是( )
A.发源于唐古拉山
B.我国水能资源最丰富的河流
C.注入渤海
D.航运价值高,有“黄金水道”之称
查看答案和解析>>
科目:初中地理 来源:2015-2016学年福建永定第二中学八年级上学期第二次阶段测试地理卷(解析版) 题型:选择题
下图示意中国行政区划,读图完成下列问题。
![]()
1.山东省濒临的边缘海是( )
A.南海、东海 B.渤海、南海
C.渤海、黄海 D.黄海、东海
2.跨经度最多的省区简称是( )
A.新 B.内蒙古
C.藏 D.甘
3.我国领土最东端所在的省级行政单位是( )
A.新疆维吾尔自治区 B.黑龙江省
C.内蒙古自治区 D.云南省
查看答案和解析>>
科目:初中地理 来源:2015-2016学年北大附中河南分校八年级12月月考地理试卷(解析版) 题型:选择题
现有一万吨大米从上海运往南京,最佳的运输方式是( )
A.铁路运输 B.海洋运输
C.内河运输 D.航空运输
查看答案和解析>>
科目:初中地理 来源:2015-2016学年北大附中河南分校八年级12月月考地理试卷(解析版) 题型:选择题
我国水资源的空间分布特点是( )
A. 南多北少 B. 西多动少
C. 夏多冬少 D. 东北多、西南少
查看答案和解析>>
科目:初中地理 来源:2016届湖北省九年级12月月考地理试(解析版) 题型:选择题
黄冈地区的气候类型和干湿地区对应的是
A.温带季风气候 、半湿润地
B.亚热带季风气候、湿润地区
C.温带大陆性气候 、半干旱地区
D.热带季风气候、干旱地区
查看答案和解析>>
科目:初中地理 来源:2015-2016学年新疆兵团四师七十一团中学七年级12月月考地理试卷(解析版) 题型:选择题
世界上最炎热的大陆是( )
A、亚欧大陆 B、非洲大陆
C、澳大利亚大陆 D、美洲大陆
查看答案和解析>>
湖北省互联网违法和不良信息举报平台 | 网上有害信息举报专区 | 电信诈骗举报专区 | 涉历史虚无主义有害信息举报专区 | 涉企侵权举报专区
违法和不良信息举报电话:027-86699610 举报邮箱:58377363@163.com