精英家教网 > 初中地理 > 题目详情

读图,完成以下问题。

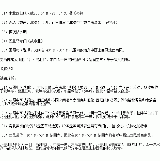
(1)太阳直射点总是在________________(纬度范围)之间来回移动;夏至日,华盛顿的昼夜长短情况是_____________。

(2)回归线与极圈之间___________(有或无)太阳直射现象,属于地球“五带”中的___________带。

(3)12月22日前后,格陵兰岛北部地区处在漫长的___________(极昼或极夜)中;此时,①国的河流处于______________(汛期或枯水期)。

(4)习惯上,人们把____________运河作为划分南、北美洲的界线;①国是世界农业大国,_____、生产区域化和机械化是其最突出的特点。

(5)在“北美洲略图”中40°N——60°N的海洋范围内用箭头符号“→”画.出.西风的风向;并请说明北美洲温带海洋性气候沿海岸呈狭长带状分布的主要原因:______________。

练习册系列答案
相关习题

科目:初中地理 来源:2015-2016学年山东省菏泽市鄄城县八年级下期末地理试卷(解析版) 题型:选择题

长江三角洲地区经济高速增长的根本原因是( )

A.第一产业发展迅速 B.特色经济形成规模

C.积极参与国际竞争 D.市场机制比较成熟

查看答案和解析>>

科目:初中地理 来源:2016年初中毕业升学考试(湖南长沙卷)地理(解析版) 题型:选择题

不同人种外表特征与其地理环境密切先关,据此推测黑色人种的故乡位于

A.非洲 B.美洲 C.欧洲 D.亚洲

查看答案和解析>>

科目:初中地理 来源:2016年初中毕业升学考试(湖南衡阳卷)地理(解析版) 题型:选择题

图为我国东部地区某河流上游部分河段年平均气温分布示意图,读图完成下列问题

1.水能资源最丰富的河段是

A.甲乙河段 B.乙丙河段 C.丙丁河段 D.丁戊河段

2.该河流的流向大致为

A.自东南向西北 B.自西北向东南

C.自东北向西南 D.自西南向东北

查看答案和解析>>

科目:初中地理 来源:2016年初中毕业升学考试(湖南衡阳卷)地理(解析版) 题型:选择题

6月20日衡阳昼夜长短分布情况可能是

查看答案和解析>>

科目:初中地理 来源:2016年初中毕业升学考试(海南卷)地理(解析版) 题型:选择题

今年6月5日第45个世界环境日的主题是“改善环境质量,推动绿色发展”。结合下图,完成下列问题。

1.造成黄土高原水土流失严重的主要人为原因是

A.传统生活方式落后 B.滥垦滥伐,破坏地表植被

C.黄土结构疏松,裂隙多 D.降水集中,夏季多暴雨

2.“高原绿了,农民富了”。说明黄土高原治理的根本是

A.多施有机肥,改良土壤

B.在沟里打坝淤地

C.将坡耕地改造成水平梯田

D.植树种草,保持水土

查看答案和解析>>

科目:初中地理 来源:2016年初中毕业升学考试(海南卷)地理(解析版) 题型:选择题

根据板块构造学说判断,下列地形单元中,与阿尔卑斯山脉成因相同的是

A.红海 B.大西洋 C.东非大裂谷 D.喜马拉雅山脉

查看答案和解析>>

科目:初中地理 来源:2016年初中毕业升学考试(福建福州卷)地理(解析版) 题型:选择题

下列地区居民以白种人为主的是( )

A.东亚 B.欧洲西部

C.东南亚 D.撤哈拉以南非洲

查看答案和解析>>

科目:初中地理 来源:2016年初中毕业升学考试(山东济宁卷)地理(解析版) 题型:选择题

读我国东部某地区等高线地形图(单位:米),完成下面小题。

1.对图中地理事物,表述错误的是

A. 甲地地形部位为鞍部

B. 乙山峰海拔一定是500米

C. 丙地东侧地形部位为陡崖

D. 河流的汛期比较长

2.对该地区的叙述,正确的是

A. 粮食作物主要是小麦

B. 农作物两年三熟或一年一熟

C. 村庄间欲修建公路,应选在a、b线中的b线

D. 雨季时,三村庄中的王村最易受到山洪威胁

查看答案和解析>>

同步练习册答案