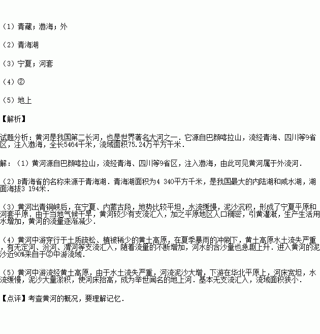
¶Á»ÆºÓÁ÷ÓòʾÒâͼ£¬»Ø´ðÏÂÁÐÎÊÌ⣮
![]()
£¨1£©»ÆºÓ·¢Ô´ÓÚ ¸ßÔ£¬×¢ÈëµÄº£ÓòA £¬Óɴ˿ɼû»ÆºÓÊôÓÚ Á÷ºÓ£¨ÄÚ»òÍ⣩£®
£¨2£©Í¼ÖеÄBÊÇÎÒ¹ú×î´óµÄºþ²´¡¢Ò²ÊÇ×î´óµÄÏÌË®ºþ £®
£¨3£©»ÆºÓÔڸɺµÇøËÜÔìµÄÁ½´óƽÔΪ Æ½ÔºÍ Æ½Ô£®
£¨4£©»ÆºÓÊÇÊÀ½çÉϺ¬É³Á¿×î´óµÄºÓÁ÷£¬ÆäÄàɳÖ÷ÒªÀ´×Ô¢Ù¢Ú¢ÛÖÐ ºÓ¶ÎËùÔÚÁ÷Óò£®
£¨5£©´ÓͼÖпɿ´³ö£¬»ÆºÓÏÂÓνÓÄɵÄÖ§Á÷ºÜÉÙ£¬ÆäÖ÷ÒªÔÒòÊÇÄàɳÓÙ»ý£¬ºÓ´²Ì§¸ß£¬ÐγÉÁË¡° ºÓ¡±£®
| Äê¼¶ | ¸ßÖÐ¿Î³Ì | Äê¼¶ | ³õÖÐ¿Î³Ì |
| ¸ßÒ» | ¸ßÒ»Ãâ·Ñ¿Î³ÌÍÆ¼ö£¡ | ³õÒ» | ³õÒ»Ãâ·Ñ¿Î³ÌÍÆ¼ö£¡ |
| ¸ß¶þ | ¸ß¶þÃâ·Ñ¿Î³ÌÍÆ¼ö£¡ | ³õ¶þ | ³õ¶þÃâ·Ñ¿Î³ÌÍÆ¼ö£¡ |
| ¸ßÈý | ¸ßÈýÃâ·Ñ¿Î³ÌÍÆ¼ö£¡ | ³õÈý | ³õÈýÃâ·Ñ¿Î³ÌÍÆ¼ö£¡ |
¿ÆÄ¿£º³õÖеØÀí À´Ô´£º2015-2016ѧÄêɽ¶«µÂÖÝÄþ½òʵÑéÖÐѧÆßÄê¼¶ÉÏ10ÔÂÔ¿¼µØÀíÊÔ¾í2£¨½âÎö°æ£© ÌâÐÍ£ºÑ¡ÔñÌâ
ÈÕ±¾¶à»ðɽµØÕð£¬ÐγÉÔÒòÊÇ£¨ £©
A£®Î»ÓÚ°å¿éÄÚ²¿
B£®Î»ÓÚ»·Ì«Æ½Ñó»ðɽµØÕð´øÉÏ
C£®Î»ÓÚÃÀÖÞ°å¿é»ðɽµØÕð´øÉÏ
D£®Î»ÓÚÑÇÅ·°å¿éÓëÓ¡¶ÈÑó°å¿éÖ®¼ä
²é¿´´ð°¸ºÍ½âÎö>>
¿ÆÄ¿£º³õÖеØÀí À´Ô´£º2015-2016ѧÄê½ËÕ»´ãôƬ½ÌÓýÁªÃ˰ËÄê¼¶£¨ÉÏ£©10ÔÂÔ¿¼µØÀíÊÔ¾í£¨½âÎö°æ£© ÌâÐÍ£ºÑ¡ÔñÌâ
¹ØÓÚÎÒ¹ú½µË®ÃèÊöÕýÈ·µÄÊÇ£¨ £©
A£®Ê±¼ä¡¢¿Õ¼ä·Ö²¼¶¼¾ùÔÈ
B£®Ä꽵ˮÁ¿±±¾©¶àÓÚ¹ãÖÝ
C£®»´°²ÏÄÇï¶àÓÚ¶¬´º
D£®ÎÞ¹æÂÉ¿ÉÑ
²é¿´´ð°¸ºÍ½âÎö>>
¿ÆÄ¿£º³õÖеØÀí À´Ô´£º2015-2016ѧÄê½ËÕ»´ãôƬ½ÌÓýÁªÃ˰ËÄê¼¶£¨ÉÏ£©10ÔÂÔ¿¼µØÀíÊÔ¾í£¨½âÎö°æ£© ÌâÐÍ£ºÑ¡ÔñÌâ
¶ÁÏÂÁÐËÄ·ùµØÐÎÆÊÃæÍ¼£¬ÄÜÕýÈ·±íʾÎÒ¹úµØÊƱ仯µÄÊÇ£¨ £©
![]()
²é¿´´ð°¸ºÍ½âÎö>>
¿ÆÄ¿£º³õÖеØÀí À´Ô´£º2015-2016ѧÄê½ËÕ»´ãôƬ½ÌÓýÁªÃ˰ËÄê¼¶£¨ÉÏ£©10ÔÂÔ¿¼µØÀíÊÔ¾í£¨½âÎö°æ£© ÌâÐÍ£ºÑ¡ÔñÌâ
ÎÒ¹ú¹²ÓУ¨ £©¸öÊ¡¼¶ÐÐÕþÇø£®
A£®23 B£®34
C£®33 D£®5
²é¿´´ð°¸ºÍ½âÎö>>
¿ÆÄ¿£º³õÖеØÀí À´Ô´£º2015-2016ѧÄêºÓÄÏÊ¡äðºÓÊÐÁÙò£ÏذËÄê¼¶£¨ÉÏ£©ÆÚÖеØÀíÊÔ¾í£¨½âÎö°æ£© ÌâÐÍ£ºÌî¿ÕÌâ
ÖйúµÄ¸ßÔÃæ»ý¹ã´ó£¬ÒÔ ¸ßÔ ¸ßÔ ¸ßÔ ¸ßÔ×îÎªÖøÃû£¬ÕâËÄ´ó¸ßÔ¸÷¾ßÌØÉ«£¬µØÃ²¸÷Ò죮
²é¿´´ð°¸ºÍ½âÎö>>
¿ÆÄ¿£º³õÖеØÀí À´Ô´£º2015-2016ѧÄêºÓÄÏÊ¡äðºÓÊÐÁÙò£ÏذËÄê¼¶£¨ÉÏ£©ÆÚÖеØÀíÊÔ¾í£¨½âÎö°æ£© ÌâÐÍ£ºÑ¡ÔñÌâ
ÎÒ¹úË®Äܷḻ£¬ÔÚÏÂÁкÓÁ÷ÖÐË®ÄÜÔ̲ØÁ¿×î·á¸»µÄÊÇ£¨ £©
A£®»ÆºÓˮϵ B£®³¤½Ë®Ïµ
C£®Öé½Ë®Ïµ D£®Ñų²Ø²¼½Ë®Ïµ
²é¿´´ð°¸ºÍ½âÎö>>
¿ÆÄ¿£º³õÖеØÀí À´Ô´£º2015-2016ѧÄê¹ã¶«Ê¡ÉîÛÚÊÐÆßÄê¼¶£¨ÉÏ£©ÆÚÖеØÀíÊÔ¾í£¨½âÎö°æ£© ÌâÐÍ£ºÑ¡ÔñÌâ
ÏÂÁÐÑ¡ÏîÖж¼ÊÇÎÒ¹ú¸ôº£ÏàÍûµÄ¹ú¼ÒÊÇ£¨ £©
A£®ÈÕ±¾¡¢³¯ÏÊ¡¢º«¹ú
B£®Ô½ÄÏ¡¢·ÆÂɱö¡¢ÂíÀ´Î÷ÑÇ
C£®Ó¡¶ÈÄáÎ÷ÑÇ¡¢ÎÄÀ³¡¢·ÆÂɱö
D£®ÈÕ±¾¡¢º«¹ú¡¢ÎÄÀ³
²é¿´´ð°¸ºÍ½âÎö>>
¿ÆÄ¿£º³õÖеØÀí À´Ô´£º2015-2016ѧÄê¹ã¶«Ê¡ÉÇÍ·ÊÐÆßÄê¼¶£¨ÉÏ£©ÆÚÖеØÀíÊÔ¾í£¨½âÎö°æ£© ÌâÐÍ£º×ÛºÏÌâ
¶Á¡°¶«Î÷°ëÇòº£Â½·Ö²¼Í¼¡±£¬Íê³ÉÏÂÁи÷Ìâ¡£
![]()
£¨1£©¸ù¾ÝͼÖÐ×Öĸ´úºÅÌî³ö¸÷´óÖÞµÄÃû³Æ£®
A | B | C | D | E | F | G | |
´óÖÞ Ãû³Æ |
£¨2£©¸ù¾ÝͼÖÐÊý×Ö´úºÅÌî³ö¸÷´óÑóµÄÃû³Æ£®
¢Ù | ¢Ú | ¢Û | ¢Ü | |
´óÑóÃû³Æ |
£¨3£©ÑÇÖÞ´ó½ÓëÅ·ÖÞ´ó½ÊÇÒ»¸öÕûÌ壬ºÏ³ÆÎª £®
£¨4£©ËÕÒÁÊ¿Ô˺ÓÊÇ ÖÞºÍ Ö޵ķֽçÏߣ®
£¨5£©Î³¶È×î¸ßµÄ´óÖÞÊÇ £»ËÄ´óÑóÖÐÃæ»ý×îСµÄÑóÊÇ £®
£¨6£©ÎÒ¹úÔÚ¶«¡¢Î÷°ëÇòµÄ»®·ÖÖÐλÓÚ °ëÇò£®
£¨7£©ÖªµÀ¡°ÎÒ¡±ÔÚÄÄÀïô£¿ £¬£¨Ìî³ö¡°ÎÒÔÚÄÄÀ¡±ËùÔÚµÄλÖõÄγ¶ÈºÍ¾¶È£©
²é¿´´ð°¸ºÍ½âÎö>>
¹ú¼ÊѧУÓÅÑ¡ - Á·Ï°²áÁбí - ÊÔÌâÁбí
ºþ±±Ê¡»¥ÁªÍøÎ¥·¨ºÍ²»Á¼ÐÅÏ¢¾Ù±¨Æ½Ì¨ | ÍøÉÏÓк¦ÐÅÏ¢¾Ù±¨×¨Çø | µçÐÅթƾٱ¨×¨Çø | ÉæÀúÊ·ÐéÎÞÖ÷ÒåÓк¦ÐÅÏ¢¾Ù±¨×¨Çø | ÉæÆóÇÖȨ¾Ù±¨×¨Çø
Î¥·¨ºÍ²»Á¼ÐÅÏ¢¾Ù±¨µç»°£º027-86699610 ¾Ù±¨ÓÊÏ䣺58377363@163.com