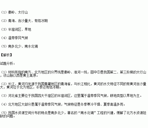
ÔĶÁÏÂÁÐͼÎÄ×ÊÁÏ£¬»Ø´ðÎÊÌ⣮
ÎÒ¹ú±±·½µØÇøÈ±Ë®ÑÏÖØ£¬»ÆºÓ¡¢º£ºÓ¡¢ÁɺÓÁ÷ÓòËù´ú±íµÄ±±·½µØÇøÈ˾ùË®×ÊÔ´Á¿Ö»ÊÇÈ«¹úµÄÈý·ÖÖ®Ò»£¬ºÓ´¨Á÷Á¿½ö Ϊ³¤½¡¢Öé½Á÷ÓòËù´ú±íÄÏ·½µØÇøµÄÁù·ÖÖ®Ò»×óÓÒ£¬±±¾©£¬Ìì½ò¡¢ºÓ±±¡¢É½Î÷µÈÊ¡£¨ÊУ©È±Ë®ÓÈÆäÑÏÖØ¡£
![]()
1.²ÄÁÏËùÖ¸µÄÄÏ·½£¬±±·½µØÇøµÄ·Ö½çÏßÊÇ £¨É½Âö£©¡¢»´ºÓÒ»Ïߣ¬Í¼ÖТÙÊÇ £¨É½Âö£©£¬É½ÂöÒÔÎ÷ÊÇ»ÆÍÁ¸ßÔ£®
2.³¤½¡¢»ÆºÓ¾ù·¢Ô´ÓÚ Ê¡£¬¸ÃÊ¡ËØÓС°ÖлªË®Ëþ¡±Ö®³Æ£¬Ó볤½Ïà±È£¬»ÆºÓµÄË®ÎÄÌØÕ÷²»Í¬µÄÊÇ ¡¢ £¨Ð´³öÁ½µã£©£®
3.ºÓ±±Ê¡Ö÷ҪλÓÚÎÒ¹úµÄ Çø£¨¸ÉÊªÇø£©£®¸ûµØÒÔ ÎªÖ÷£®
4.±±·½µØÇø´ó²¿·ÖÊôÓÚ Æøºò£¨Í¼ÒÒ£©¡£
5.ÎÒ¹úË®×ÊÔ´¿Õ¼ä·Ö²¼µÄÌØµãÊÇ £¬ÖøÃûµÄ¡° ¡±¹¤³ÌµÄÐ˽¨£¬»º½âÁ˱±·½Ë®×ÊÔ´¶ÌȱµÄÎÊÌ⣮
| Äê¼¶ | ¸ßÖÐ¿Î³Ì | Äê¼¶ | ³õÖÐ¿Î³Ì |
| ¸ßÒ» | ¸ßÒ»Ãâ·Ñ¿Î³ÌÍÆ¼ö£¡ | ³õÒ» | ³õÒ»Ãâ·Ñ¿Î³ÌÍÆ¼ö£¡ |
| ¸ß¶þ | ¸ß¶þÃâ·Ñ¿Î³ÌÍÆ¼ö£¡ | ³õ¶þ | ³õ¶þÃâ·Ñ¿Î³ÌÍÆ¼ö£¡ |
| ¸ßÈý | ¸ßÈýÃâ·Ñ¿Î³ÌÍÆ¼ö£¡ | ³õÈý | ³õÈýÃâ·Ñ¿Î³ÌÍÆ¼ö£¡ |
¿ÆÄ¿£º³õÖеØÀí À´Ô´£º2015-2016ѧÄê¶È°²»ÕÊ¡Ðû³ÇÊаËÄê¼¶ÏÂÆÚÖеØÀíÊÔ¾í£¨½âÎö°æ£© ÌâÐÍ£ºÑ¡ÔñÌâ
ÏÂÁйØÓÚÇà²ØµØÇøµÄÐðÊöÕýÈ·µÄÊÇ
¢ÙÅ©ÄÁҵʱÒÔºÓ¹ÈũҵºÍ¸ßº®Å©ÒµÎªÌØÕ÷
¢Úë·ÄÖ¯¡¢ÃÞ·ÄÖ¯¹¤Òµ·¢´ï
¢Ûú¡¢Ê¯ÓÍ¡¢ÌìÈ»Æø¡¢Ë®Äܷḻ
¢ÜÖÆÔ¼¾¼ÃµÄ·¢Õ¹ÒòËØÊǽ»Í¨
A£®¢Ù¢Ú B£®¢Ù¢Û C£®¢Ù¢Ü D£®¢Ú¢Û
²é¿´´ð°¸ºÍ½âÎö>>
¿ÆÄ¿£º³õÖеØÀí À´Ô´£º2015-2016ѧÄê°²»ÕÊ¡°ËÄê¼¶ÏÂѧÆÚÆÚÖеØÀíÊÔ¾í£¨½âÎö°æ£© ÌâÐÍ£º×ÛºÏÌâ
¶Á¡°Ïã¸Û¡¢°ÄÃŵØÇøÍ¼¡±Íê³ÉÏÂÁи÷Ìâ
![]()
¢ÙͼÖÐ×ÖĸA£®ºÍB£®·Ö±ðÊÇÎÒ¹úµÄÁ½¸ö¾¼ÃÌØÇø ºÍ £¬ÓëA£®B£®ÅþÁÚµÄÁ½¸öÌØ±ðÐÐÕþÇø·Ö±ðÊÇ ºÍ ¡£
¢ÚÓС°¹ºÎïÌìÌᱺ͡°¶«·½Ã÷Ö顱֮³ÆµÄÊÇ ¡£´ú±í°ÄÃŵıêÖ¾ÐÔ½¨ÖþÊÇ ¡£
¢ÛÏã¸Û¾¼ÃµÄÖ§Öù²úÒµÊÇ £¬°Ä޼õÄÖ§Öù²úÒµÊÇ ¡£
¢ÜͼÖеÄÌú·¸ÉÏßÊÇ Ìú·¡£
¢ÝÏã¸Û¾¼Ã±È°Ä޼÷¢´ïµÄ×îÖØÒªÌõ¼þ£¬ÄãÈÏΪÊÇÄÄÒ»Ï £©
A£®Ïã¸Û±È°ÄÃÅÃæ»ý´ó£¬È˿ڶà B£®Ïã¸ÛµÄ×ÔÈ»×ÊÔ´±È°ÄÃŷḻ
C£®Ïã¸ÛÓÐÍ£²´º£Ñó¾ÞÂÖµÄÌìÈ»Á¼¸Û D£®Ïã¸ÛÓÐÌú·Óë¹ãÖÝÁ¬Í¨¶ø°ÄÃÅûÓÐ
²é¿´´ð°¸ºÍ½âÎö>>
¿ÆÄ¿£º³õÖеØÀí À´Ô´£º2015-2016ѧÄê°²»ÕÊ¡°ËÄê¼¶ÏÂѧÆÚÆÚÖеØÀíÊÔ¾í£¨½âÎö°æ£© ÌâÐÍ£ºÑ¡ÔñÌâ
ÏÂÁÐËÄ×éË®¹ûÖУ¬È«²¿²úÔÚÄÏ·½µØÇøµÄÊÇ£¨ £©
A£®Ïã½¶¡¢Æ»¹û¡¢ÀóÖ¦ B£®ÆÏÌÑ¡¢²¤ÂÜ¡¢ÌÒ
C£®¹ðÔ²¡¢Ïã½¶¡¢¸ÌéÙ D£®Ò¬×Ó¡¢ÊÁ²¤¡¢ÂÜ
²é¿´´ð°¸ºÍ½âÎö>>
¿ÆÄ¿£º³õÖеØÀí À´Ô´£º2015-2016ѧÄê°²»ÕÊ¡°ËÄê¼¶ÏÂѧÆÚÆÚÖеØÀíÊÔ¾í£¨½âÎö°æ£© ÌâÐÍ£ºÑ¡ÔñÌâ
ÎÒ¹ú»®·ÖËÄ´óµØÀíÇøÓòµÄÒÀ¾ÝÊÇ£¨ £©
A£®µØÊƵØÐÎÒòËØ B£®ÆøÎ½µË®ÒòËØ
C£®¾¼Ã·¢Õ¹²îÒì D£®µØÀíλÖã¬×ÔÈ»ºÍÈËÎĵØÀíÌØµãµÄ²»Í¬
²é¿´´ð°¸ºÍ½âÎö>>
¿ÆÄ¿£º³õÖеØÀí À´Ô´£º2015-2016ѧÄêËÄ´¨Ê¡°ËÄê¼¶ÏÂѧÆÚ°ëÆÚ¿¼ÊÔµØÀíÊÔ¾í£¨½âÎö°æ£© ÌâÐÍ£ºÑ¡ÔñÌâ
ͳ·¬¼Ó¹¤ÆÏÌѵÄÁÀ·¿Éè¼ÆÎªÆ½¶¥ÎÝ£¬·äÎÑ״ͨ͸ʽǽÌ壨ÈçÏÂͼËùʾ£©¡£ÕâÖÖ·¿ÎݽṹÌåÏÖÁ˽¨ÖþµÄÉè¼ÆÓëµ±µØ»·¾³µÄºÍг¡£ÏÂÁÐ˵·¨ÄÜÌåÏÖÁÀ·¿Éè¼ÆÒâͼµÄÊÇ£¨ £©
![]()
A£®Æ½¶¥ÎÝÊÇΪÁ˳ÐÊÜ»ýÑ©µÄѹÁ¦
B£®Í¨Í¸Ê½Ç½ÌåÓÐÀûÓÚÆÏÌÑ·ç¸É£¬·´Ó³µ±µØ¸ÉºµµÄÆøºòÌØÕ÷
C£®ÁÀ·¿ÓÐÀûÓÚÆÏÌÑÔÚ¼Ó¹¤¹ý³ÌÖнÓÊÜÑô¹âµÄÕÕÉä
D£®ÁÀ·¿µÄ½¨ÖþʽÑù·´Ó³Á˵±µØÊªÈóµÄ
²é¿´´ð°¸ºÍ½âÎö>>
¿ÆÄ¿£º³õÖеØÀí À´Ô´£º2015-2016ѧÄêËÄ´¨Ê¡°ËÄê¼¶ÏÂѧÆÚ°ëÆÚ¿¼ÊÔµØÀíÊÔ¾í£¨½âÎö°æ£© ÌâÐÍ£ºÑ¡ÔñÌâ
ÏÂÁÐÓï¾äÃèÊö±±·½µØÇøµÄÊÇ£¨ £©
A£®¿ÝÌÙÀÏÊ÷»èÑ»£¬Ð¡ÇÅÁ÷Ë®È˼Ò
B£®Ôç´©ÃÞ°ÀÎç´©É´£¬Î§×Å»ð¯³ÔÎ÷¹Ï
C£®Ç§Àï±ù·â£¬ÍòÀïѩƮ
D£®Ìì²Ô²Ô Ұãã ·ç´µ²ÝµÍ¼ûÅ£Ñò
²é¿´´ð°¸ºÍ½âÎö>>
¿ÆÄ¿£º³õÖеØÀí À´Ô´£º2015-2016ѧÄêËÄ´¨ËìÄþÊаËÄê¼¶ÉϽÌѧˮƽ¼à²âµØÀíÊÔ¾í£¨½âÎö°æ£© ÌâÐÍ£ºÑ¡ÔñÌâ
°°¸ÖλÓÚ
A£®ÁÉÖÐÄϹ¤Òµ»ùµØ B£®¾©½òÌÆ¹¤Òµ»ùµØ
C£®»¦Äþº¼¹¤Òµ»ùµØ D£®Öé½Èý½ÇÖÞ¹¤Òµ»ùµØ
²é¿´´ð°¸ºÍ½âÎö>>
¿ÆÄ¿£º³õÖеØÀí À´Ô´£º2015-2016ѧÄêɽ¶«±õÖÝ×ÞÆ½Ë«ÓïѧУ°ËÄê¼¶ÉϵÚÒ»´ÎÔ¿¼µØÀíÊÔ¾í£¨½âÎö°æ£© ÌâÐÍ£ºÑ¡ÔñÌâ
ÎÒ¹úËÄ´óÅèµØÖУ¬Ãæ»ý×î´óµÄÊÇ£¨ £©
A£®ËÄ´¨ÅèµØ B£®²ñ´ïľÅèµØ
C£®ËþÀïľÅèµØ D£®×¼¸Á¶ûÅèµØ
²é¿´´ð°¸ºÍ½âÎö>>
¹ú¼ÊѧУÓÅÑ¡ - Á·Ï°²áÁбí - ÊÔÌâÁбí
ºþ±±Ê¡»¥ÁªÍøÎ¥·¨ºÍ²»Á¼ÐÅÏ¢¾Ù±¨Æ½Ì¨ | ÍøÉÏÓк¦ÐÅÏ¢¾Ù±¨×¨Çø | µçÐÅթƾٱ¨×¨Çø | ÉæÀúÊ·ÐéÎÞÖ÷ÒåÓк¦ÐÅÏ¢¾Ù±¨×¨Çø | ÉæÆóÇÖȨ¾Ù±¨×¨Çø
Î¥·¨ºÍ²»Á¼ÐÅÏ¢¾Ù±¨µç»°£º027-86699610 ¾Ù±¨ÓÊÏ䣺58377363@163.com