精英家教网 > 初中地理 > 题目详情

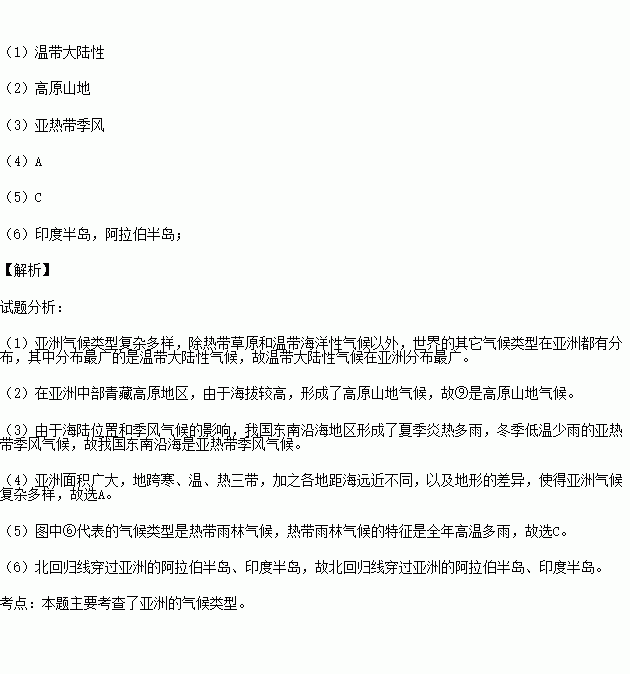
读亚洲气候类型图,回答下列问题。(9分)

(1)亚洲各种气候类型中, _________气候类型分布面积最广。

(2)由于亚洲中部地势高,形成序号⑨所代表的_________气候。

(3)我国东南沿海地区与阿拉伯半岛同一纬度,都由北回归线穿过,可是阿拉伯半岛是炎热干燥的热带沙漠气候,而我国东南沿海地区却是夏季炎热多雨、冬季低温少雨的__________气候。

(4)关于亚洲气候复杂多样原因的叙述,正确的是( )(2分)

A、南北跨纬度大,东西离海远近差异大

B、河湖众多,增加了气候的复杂性

C、植被类型多,增加了气候的复杂性

D、面临世界上最大的海洋。

(5)序号⑥所代表的气候类型,其气候特征是( )(2分)

A、炎热干燥 B、全年高温

C、高温多雨 D、冬暖夏凉

(6)北回归线穿过亚洲的______________和______________两大半岛。

练习册系列答案
相关习题

科目:初中地理 来源:2014-2015学年山东省东平县学业水平考试模拟题3地理试卷(解析版) 题型:选择题

地震发生时,正确的自救和互救措施能够极大限度地减少自己及其周围人的伤害,下列避震方法正确的是

①在家里可躲在床、桌子底下 ②在剧院一楼应迅速离开剧院,到室外开阔的空地

③在室外要远离高层建筑、烟囱、桥梁等 ④在教室里可躲在书桌下或墙角处

A.①②③④ B.①②③

C.②③④ D.①②④

查看答案和解析>>

科目:初中地理 来源:2014-2015学年江西省吉州区八年级下期末试卷地理试卷(解析版) 题型:选择题

造成南北方耕作制度和种植农作物差别的主要因素是( )

A. 土壤 B. 地形 C. 气候 D. 习惯

查看答案和解析>>

科目:初中地理 来源:2014-2015学年辽宁省营口市八下期末地理试卷(解析版) 题型:选择题

读四个大洲轮廓示意图,错误的是( )

A.①大洲有“热带大陆”之称

B.②大洲面积最大

C.③大洲位于南半球

D.④大洲有极昼极夜现象

查看答案和解析>>

科目:初中地理 来源:2014-2015学年辽宁省营口市八下期末地理试卷(解析版) 题型:选择题

图中关于P区域所在半球位置的叙述,正确的是( )

A.南半球、西半球 B.南半球、东半球

C.北半球、东半球 D.北半球、西半球

查看答案和解析>>

科目:初中地理 来源:2014-2015学年甘肃省七下期末考试地理试卷(解析版) 题型:选择题

有一位美国农民,他种的田地比我们这里一千人种的田地面积还大,一天,他来中国旅游,中国老农好奇的问:“你一个人种那么多的田地,还有时间出来玩?看你的手上没有一点老茧,不像个做事的农民。”下面是一位翻译的解释,其中正确的是( )

A、美国耕牛多

B、美国雇了大量外籍工人做事

C、美国农业生产各个过程和环节都实现了机械化和专业化

D、美国自然条件好,种子播下去,不需要人管[

查看答案和解析>>

科目:初中地理 来源:2014-2015学年甘肃省七下期末考试地理试卷(解析版) 题型:选择题

中东地区成为世界关注的主要热点,下列哪一项不属于中东地区冲突的导火索( )

A.石油资源丰富而水资源缺乏 B.三洲五海之地

C.文化差异,矛盾尖锐 D.人口众多

查看答案和解析>>

科目:初中地理 来源:2014-2015学年湖南省七下3月月考地理试卷(解析版) 题型:选择题

下面关于美洲经济的说法,错误的是( )

A.墨西哥是玉米的原产地,玉米是该国主要的粮食作物

B.南美洲农业以种植业为主,多数国家有大量粮食出口

C.美洲经济发展很不平衡

D.阿根廷的牛肉、羊毛等畜产品在国际市场上占有突出地位

查看答案和解析>>

科目:初中地理 来源:2014-2015学年江苏省扬州市七下期末地理试卷(解析版) 题型:选择题

巴西农产品中,产量居世界首位的有( )

A.玉米 B.甘蔗 C.棉花 D.大豆

查看答案和解析>>

同步练习册答案