精英家教网 > 初中生物 > 题目详情

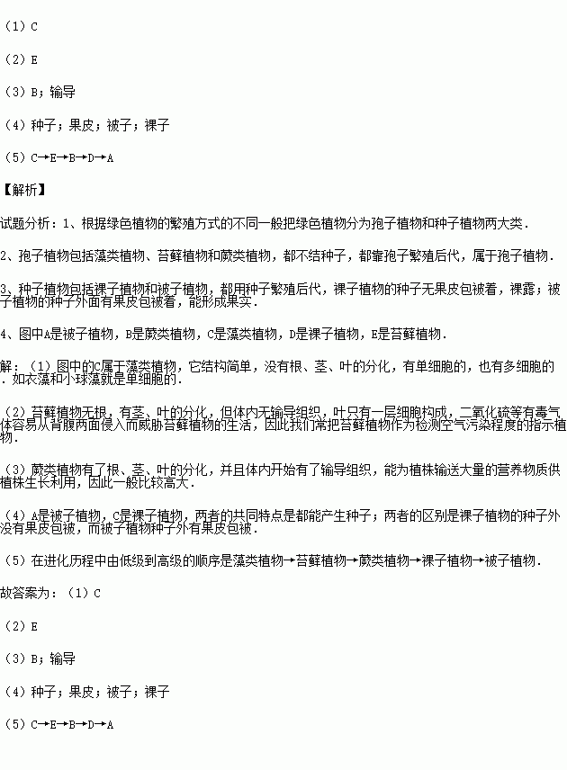
如图所示的是几种形态结构和生活环境各异的植物,请分析并回答下列问题:

(1)没有根、茎、叶等器官分化的是 (填字母代号)类植物.

(2) (填字母代号)类植物可以作为检测空气污染程度的指示植物,原因是其叶只有一层细胞,有毒气体可以背腹两面浸入细胞.

(2) (填字母代号)类植物已具有根、茎、叶等器官的分化,并且体内具有专门的 组织,所有该类植物同E类植物相比长得较为高大且结构也更为复杂.

(4)A、D两类植物的共同特点都是能产生 ,但A类植物的种子外面有 包被,属于 植物;D类植物的种子是裸露的,属于 植物.

(5)以上几种植物由简单到复杂,由水生到陆生的进化顺序是 (用字母和箭头表示).

练习册系列答案
相关习题

科目:初中生物 来源:2015-2016学年山东省淄博市沂源县六年级上期末生物试卷(解析版) 题型:选择题

细胞是生物体结构和功能的基本单位,洋葱表皮细胞和人体口腔上皮细胞都具有的结构是( )

①细胞壁 ②细胞膜 ③线粒体 ④细胞核

⑤叶绿体 ⑥中央大液泡 ⑦细胞质.

A.①②③④ B.②③④⑦

C.②③⑥⑦ D.②③④⑤

查看答案和解析>>

科目:初中生物 来源:2015-2016学年山东省淄博市高青县八年级上期末生物试卷(解析版) 题型:选择题

下列生产活动中,哪一种农作物的繁殖方式与其他几种不同( )

A.用辣椒种子育苗 B.用红薯嫩茎育苗

C.用马铃薯块茎育苗 D.用白杨树枝扦插繁殖

查看答案和解析>>

科目:初中生物 来源:2015-2016江西吉安市、朝宗实验学校七年级上期末生物试卷(解析版) 题型:选择题

如图是动、植物细胞的结构示意图,下列说法正确的是( )

A.①控制物质进出细胞 B.④是细胞的控制中心

C.⑤主要存在于动物细胞 D.⑦可把光能转变为化学能

查看答案和解析>>

科目:初中生物 来源:2015-2016江西吉安市、朝宗实验学校七年级上期末生物试卷(解析版) 题型:选择题

下列关于使用显微镜的说法正确的是( )

A.物镜越长视野中看到的细胞越多

B.对光时要用低倍镜对准通光孔

C.观察“b”,看到的物像是“P”

D.当光线较强时,用反光镜的凹面对光

查看答案和解析>>

科目:初中生物 来源:2015-2016学年山东省临沂市平邑县七年级上期末生物试卷(解析版) 题型:选择题

人们常在清晨和下午到草地或树林中锻炼身体.你认为在哪一个环境中植物光合作用产生的氧气更多( )

A.清晨的草地 B.下午的草地

C.清晨的树林 D.下午的树林

查看答案和解析>>

科目:初中生物 来源:2015-2016学年山东省临沂市平邑县七年级上期末生物试卷(解析版) 题型:选择题

如图是植物根尖模式图,有关叙述正确的是( )

A.①是吸收水分和无机盐的主要部位

B.②处的细胞具有较强的分裂能力

C.③处的细胞没有细胞壁

D.④具有保护作用,主要由导管细胞构成

查看答案和解析>>

科目:初中生物 来源:2015-2016学年山东省临沂市八年级上期末生物试卷(解析版) 题型:综合题

分析下面的某种遗传病图解,回答相关问题:

(1)图中3和4表现正常,子女患病,这种现象在生物学上称为

(2)1的基因组成是 ,3的基因组成是 (相关基因用A、a表示).

(3)从理论上推算5携带致病基因的可能性是

(4)根据我国《婚姻法》规定,8和10虽然表现正常,但不能结婚,主要原因是

(5)若7和8是一对龙凤胎,他们属于 (直系/旁系)血亲.

查看答案和解析>>

科目:初中生物 来源:2015-2016学年广东省肇庆市端州西区七年级上第一次段考生物试卷(解析版) 题型:判断题

除了病毒外,生物都是由细胞构成的 .(判断对错)

查看答案和解析>>

同步练习册答案