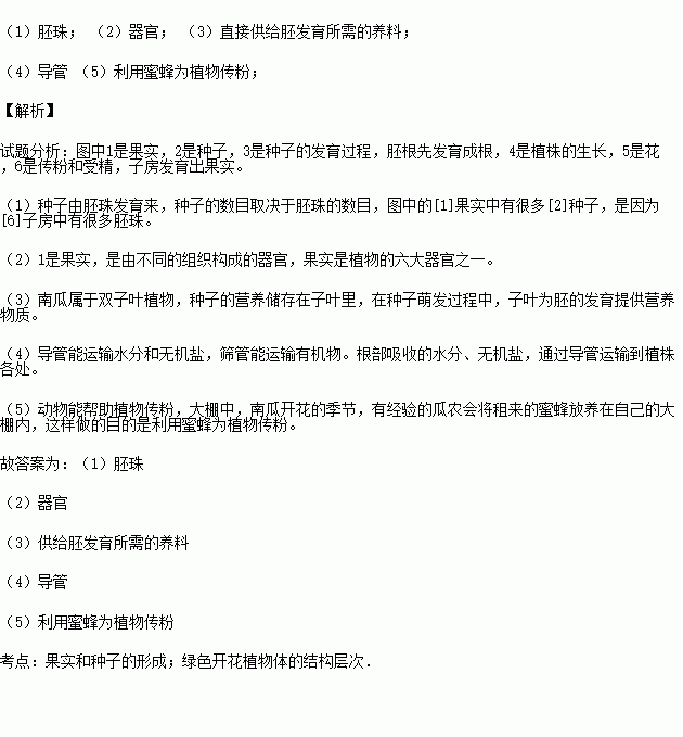
ÄϹÏÊÇÎÒÊÐÖÖÖ²µÄÒ»ÖÖ³£¼ûÊ߲ˣ¬ÏÂͼÊÇÄϹϵķ¢Óý¹ý³ÌʾÒâͼ£¬Çë¾Ýͼ»Ø´ðÎÊÌ⣺
![]()
£¨1£©Í¼ÖеÄ[1]ÖÐÓкܶà[2]£¬ÊÇÒòΪ [6]ÖÐÓÐºÜ¶à ¡£
£¨2£©ÄϹϵĹûʵ[1]£¬Ôڽṹ²ã´ÎÉÏÊôÓÚ ¡£
£¨3£©[2]ÔÚÃÈ·¢¹ý³ÌÖУ¬×ÓÒ¶µÄ×÷ÓÃÊÇ ¡£
£¨4£©¸ù²¿ÎüÊÕµÄË®·Ö¡¢ÎÞ»úÑΣ¬Í¨¹ý ÔËÊäµ½Ö²Öê¸÷´¦¡£
£¨5£©´óÅïÖУ¬ÄϹϿª»¨µÄ¼¾½Ú£¬ÓоÑéµÄ¹ÏÅ©»á½«×âÀ´µÄÃÛ·ä·ÅÑøÔÚ×Ô¼ºµÄ´óÅïÄÚ£¬ÕâÑù×öµÄÄ¿µÄÊÇ ¡£
| Äê¼¶ | ¸ßÖÐ¿Î³Ì | Äê¼¶ | ³õÖÐ¿Î³Ì |
| ¸ßÒ» | ¸ßÒ»Ãâ·Ñ¿Î³ÌÍÆ¼ö£¡ | ³õÒ» | ³õÒ»Ãâ·Ñ¿Î³ÌÍÆ¼ö£¡ |
| ¸ß¶þ | ¸ß¶þÃâ·Ñ¿Î³ÌÍÆ¼ö£¡ | ³õ¶þ | ³õ¶þÃâ·Ñ¿Î³ÌÍÆ¼ö£¡ |
| ¸ßÈý | ¸ßÈýÃâ·Ñ¿Î³ÌÍÆ¼ö£¡ | ³õÈý | ³õÈýÃâ·Ñ¿Î³ÌÍÆ¼ö£¡ |
¿ÆÄ¿£º³õÖÐÉúÎï À´Ô´£º2014-2015ѧÄ긣½¨Ê¡ÆßÄê¼¶ÉÏѧÆÚÆÚÄ©¼ì²âÉúÎïÊÔ¾í£¨½âÎö°æ£© ÌâÐÍ£ºÑ¡ÔñÌâ
ÏÂÁйØÓÚϸ°ûºËÖÐȾɫÌå¡¢DNA¡¢»ùÒòÈýÕßÖ®¼äµÄ°üº¬¹ØÏµµÄ±íÊö£¬ÕýÈ·µÄÊÇ
![]()
²é¿´´ð°¸ºÍ½âÎö>>
¿ÆÄ¿£º³õÖÐÉúÎï À´Ô´£º2015Ä긣½¨Ê¡ÆÎÌïÊбÏÒµ£¨Éýѧ£©Ä£Ä⿼ÊÔÉúÎïÊÔ¾í£¨½âÎö°æ£© ÌâÐÍ£ºÁ¬ÏßÌâ
Ç뽫ÏÂÁÐÏà¶ÔÓ¦µÄÄÚÈݽøÐкÏÀíÅäÎ飺
¢ÙѪ½¬ ¡¾ ¡¿ A ÔËÊäÑõÆø
¢Úºìϸ°û ¡¾ ¡¿ B ÔËÊäÑøÁϺͷÏÎï
¢Û°×ϸ°û ¡¾ ¡¿ C ´Ù½øÖ¹Ñª£¬¼ÓËÙÄýѪ
¢ÜѪС°å ¡¾ ¡¿ D ÍÌÊɲ¡¾ú
²é¿´´ð°¸ºÍ½âÎö>>
¿ÆÄ¿£º³õÖÐÉúÎï À´Ô´£º2015Ä긣½¨Ê¡ÆÎÌïÊбÏÒµ£¨Éýѧ£©Ä£Ä⿼ÊÔÉúÎïÊÔ¾í£¨½âÎö°æ£© ÌâÐÍ£ºÑ¡ÔñÌâ
ÎÒ¹úÌØÓеÄÖлªöàºÍ°×÷¢ëàÖÕÉíÉú»îÔÚË®ÖС£ÖлªöàÓÃÈúºôÎü£¬ÂÑÉú£»°×÷¢ëàÓ÷κôÎü£¬Ì¥Éú¡£ËüÃÇ·Ö±ðÊô
A.ÓãÀà¡¢ÓãÀà B.²¸ÈéÀà¡¢ÓãÀà C.ÓãÀà¡¢²¸ÈéÀà D.²¸ÈéÀà¡¢²¸ÈéÀà
²é¿´´ð°¸ºÍ½âÎö>>
¿ÆÄ¿£º³õÖÐÉúÎï À´Ô´£º2015Ä긣½¨Ê¡ÆÎÌïÊбÏÒµ£¨Éýѧ£©Ä£Ä⿼ÊÔÉúÎïÊÔ¾í£¨½âÎö°æ£© ÌâÐÍ£ºÑ¡ÔñÌâ
¡°Ò»Ê÷½á¹û£¬ËáÌð¸÷Ò족Õâ¾ä»°ËµÃ÷×ÔÈ»½çÖÐÆÕ±é´æÔÚ×Å
A£®ÉúÖ³ÏÖÏó B£®ÒÅ´«ÏÖÏó C£®±äÒìÏÖÏó D£®½ø»¯ÏÖÏó
²é¿´´ð°¸ºÍ½âÎö>>
¿ÆÄ¿£º³õÖÐÉúÎï À´Ô´£º2014-2015ѧÄêɽ¶«Ôæ×¯Æë´åÖÐѧ¾ÅÄê¼¶ÖÐѧѧҵˮµ÷Ñп¼ÊÔ£¨¶þ£©ÉúÎïÊÔ¾í£¨½âÎö°æ£© ÌâÐÍ£ºÑ¡ÔñÌâ
Ö²ÎïºÍ¶¯ÎïÔÚÏÂÁÐÉúÀí»î¶¯·½ÃæÏàËÆµÄµØ·½ÊÇ
A£®¶¼ÄÜÎüÊÕ¶þÑõ»¯Ì¼ÖÆÔìÓлúÎï
B£®¶¼ÄÜÔÚÖÆÔìÓлúÎïʱ·Å³öÑõÆø
C£®¶¼ÄÜͨ¹ý¹âºÏ×÷ÓôٽøË®µÄÎüÊÕ
D£®¶¼ÄÜͨ¹ýºôÎü×÷ÓòúÉúÄÜÁ¿
²é¿´´ð°¸ºÍ½âÎö>>
¿ÆÄ¿£º³õÖÐÉúÎï À´Ô´£º2014-2015ѧÄêÖØÇìÊÐÆßÄê¼¶ÉÏѧÆÚ¸´Ï°ÉúÎïÊÔ¾í£¨½âÎö°æ£© ÌâÐÍ£º×ÛºÏÌâ
Íê³ÉÏÂÁкËÐĸÅÄîͼ
![]()
²é¿´´ð°¸ºÍ½âÎö>>
¿ÆÄ¿£º³õÖÐÉúÎï À´Ô´£º2014-2015ѧÄêÖØÇìÊÐÆßÄê¼¶ÉÏѧÆÚ¸´Ï°ÉúÎïÊÔ¾í£¨½âÎö°æ£© ÌâÐÍ£ºÑ¡ÔñÌâ
±äÐγæµÄÔ˶¯Æ÷¹ÙÊÇ( )
A£®×ã B£®³á C£®Î±×ã D£®÷¢
²é¿´´ð°¸ºÍ½âÎö>>
¿ÆÄ¿£º³õÖÐÉúÎï À´Ô´£º2014-2015ѧÄêÄþÏÄÒø´¨ºØÀ¼µÚËÄÖÐѧÆßÄê¼¶ÏÂѧÆÚÆÚÖмì²âÉúÎïÊÔ¾í£¨½âÎö°æ£© ÌâÐÍ£ºÁ¬ÏßÌâ
ÕÒÅóÓÑ£¬ÁªºÃÏߣº
ÉÏÆ¤×éÖ¯ ±£»¤×÷ÓÃ
Éñ¾×éÖ¯ ÊÕËõ£¬ÊæÕŲúÉúÔ˶¯
¼¡Èâ×éÖ¯ ²úÉú²¢´«µ¼ÐË·Ü
²é¿´´ð°¸ºÍ½âÎö>>
¹ú¼ÊѧУÓÅÑ¡ - Á·Ï°²áÁбí - ÊÔÌâÁбí
ºþ±±Ê¡»¥ÁªÍøÎ¥·¨ºÍ²»Á¼ÐÅÏ¢¾Ù±¨Æ½Ì¨ | ÍøÉÏÓк¦ÐÅÏ¢¾Ù±¨×¨Çø | µçÐÅթƾٱ¨×¨Çø | ÉæÀúÊ·ÐéÎÞÖ÷ÒåÓк¦ÐÅÏ¢¾Ù±¨×¨Çø | ÉæÆóÇÖȨ¾Ù±¨×¨Çø
Î¥·¨ºÍ²»Á¼ÐÅÏ¢¾Ù±¨µç»°£º027-86699610 ¾Ù±¨ÓÊÏ䣺58377363@163.com