精英家教网 > 初中生物 > 题目详情

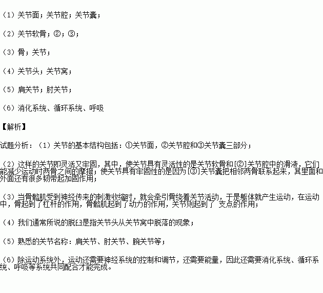
如图是关节的模式图,请回答:( 上填名称,[]中填序号)

(1)关节的基本结构包括:① ,② 和③ 三部分.

(2)这样的关节即灵活又牢固.其中,使关节具有灵活性的是 和[ ]中的滑液,它们能减少运动时两骨之间的摩擦;使关节具有牢固性的是因为[ ]把相邻两骨联系起来,其里面和外面还有很多韧带起加固作用.

(3)当骨骼肌受到神经传来的刺激收缩时,就会牵引 绕着 活动,于是躯体就产生运动.

(4)我们通常所说的脱臼是指 中脱落的现象.

(5)请列举出你熟悉的2个关节名称:

(6)除运动系统外,运动还需要 系统的控制和调节,还需要能量,因此还需要 等系统共同配合才能完成.

练习册系列答案
相关习题

科目:初中生物 来源:2014-2015学年湖南益阳国基实验学校七年级下学期3月月考生物试卷(解析版) 题型:选择题

经常食用胡萝卜或适量动物肝脏,有助于预防

A.坏血病 B.脚气病 C.夜盲症 D.大脖子病

查看答案和解析>>

科目:初中生物 来源:2015-2016学年广东深圳龙华新区七年级下期末调研生地综合生物试卷(解析版) 题型:选择题

由激素分泌不足而引起的疾病有:

①贫血;②呆小症;③巨人症;④甲亢;⑤糖尿病;⑥侏儒症.

A.①③④ B.②⑤⑥ C.④⑤⑥ D.②④⑥

查看答案和解析>>

科目:初中生物 来源:2015-2016学年广东深圳龙华新区七年级下期末调研生地综合生物试卷(解析版) 题型:选择题

小明身体不适,经医生诊断,小明是因为花粉过敏引起的疾病,花粉进入小明体内的途径是:

A.鼻→咽→喉→气管→支气管 B.口→鼻→喉→气管→支气管

C.咽→口→鼻→喉→支气管 D.支气管→口→喉→鼻→气管

查看答案和解析>>

科目:初中生物 来源:2015-2016学年广东深圳龙华新区七年级下期末调研生地综合生物试卷(解析版) 题型:选择题

英国一名父亲18年坚持为女儿拍“每日一照”,演绎了天下父母大爱,也记录了“女大十八变,越变越漂亮”的过程,与“女大十八变”直接相关的器官和物质是:

A.子宫月经 B.卵巢生长激素

C.子宫雌性激素 D.卵巢雌性激素

查看答案和解析>>

科目:初中生物 来源:2015-2016学年安徽省黄山市八年级上期中生物试卷(解析版) 题型:判断题

大多数细菌的营养方式属于自养. .(判断对错)

查看答案和解析>>

科目:初中生物 来源:2015-2016学年安徽省黄山市八年级上期中生物试卷(解析版) 题型:选择题

科学家将控制合成胰岛素的基因转入大肠杆菌内,使大肠杆菌大量生产胰岛素已获得成功.细菌常常作为基因工程的受体细胞,主要原因是( )

A.容易鉴别 B.结构简单

C.形体微小 D.繁殖速度快

查看答案和解析>>

科目:初中生物 来源:2015-2016学年安徽省黄山市八年级上期中生物试卷(解析版) 题型:选择题

骨的运动要靠骨骼肌的牵拉,下列叙述不正确的是( )

A.骨骼肌有受刺激而收缩的特性

B.骨骼肌的两端可附着在同一块骨上

C.骨骼肌收缩时需消耗能量

D.一个运动的完成需要多块骨骼肌的协调配合

查看答案和解析>>

科目:初中生物 来源:2015-2016内蒙古巴彦淖尔临河区曙光学校八年级下期中考试生物试卷(解析版) 题型:选择题

双眼皮(A)对单眼皮(a)为显性。若父母双眼皮,女儿单眼皮,则父母基因型分别是

A.AA、AA B.Aa、Aa C.AA、Aa D.aa、aa

查看答案和解析>>

同步练习册答案