精英家教网 > 高中生物 > 题目详情

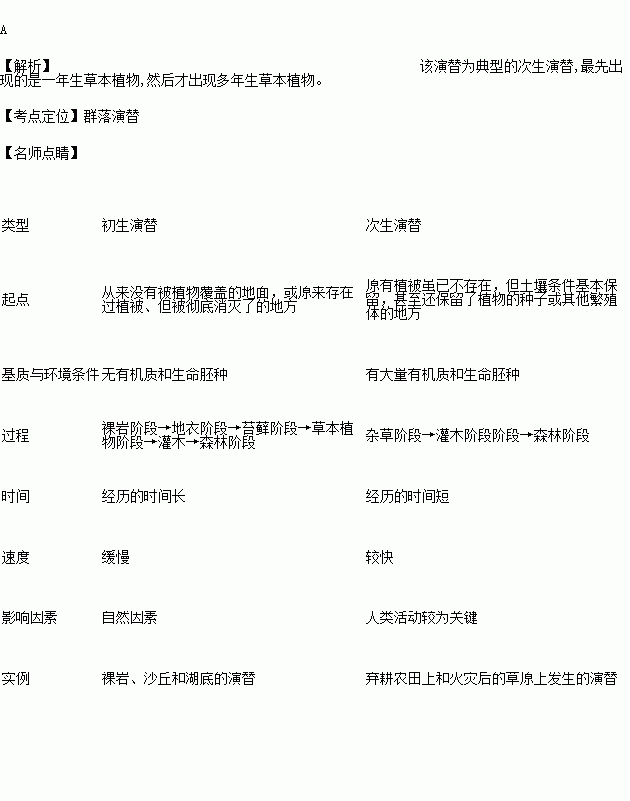
农田被弃耕后,在自然状态下,群落演替的类型和起点分别是( )

A.次生演替、从一年生草本植物开始

B.初生演替、从一年生草本植物开始

C.次生演替、从多年生草本植物开始

D.初生演替、从多年生草本植物开始

练习册系列答案
相关习题

科目:高中生物 来源: 题型:解答题

17.根据图示进一步确定物质跨膜运输的方式和影响因素

(1)填写以下有关跨膜运输方式及结构的名称:
甲:自由扩散;  乙:协助扩散;   丙:主动运输;  a:载体蛋白.
(2)填写以下有关跨膜运输方式的影响因素:
甲图:浓度差;      乙图:浓度差和载体蛋白;    丙图:载体蛋白和能量.
(3)氧气进入红细胞的运输方式是图甲,肾小管上皮细胞对葡萄糖的重吸收是图丙.

查看答案和解析>>

科目:高中生物 来源:2015-2016学年吉林省松原市高二上期末生物试卷(解析版) 题型:选择题

科学家通过研究植物向光性发现的激素是( )

A.脱落酸 B.乙烯 C.细胞分裂素 D.IAA

查看答案和解析>>

科目:高中生物 来源:2015-2016学年山东省高二上期末理科生物试卷(解析版) 题型:选择题

下列关于蓝藻现身巢湖的说法,错误的是( )

A.此次蓝藻事件将对该水域的生物多样性造成严重破坏

B.出现这种情况的根本原因是人类对环境的污染和破坏

C.造成此次生态灾难的主要原因是外来物种入侵,蓝藻大量繁殖

D.在湖水中投放虾、蟹等以藻类为食的动物将有利于提高该生态系统的抵抗力稳定性

查看答案和解析>>

科目:高中生物 来源:2015-2016学年山东省高二上期末理科生物试卷(解析版) 题型:选择题

以虫治虫是生态农业的重要内容,下图表示某一生态系统中四种生物所含有机物的总量。假设这四种生物只构成一条食物链。在一段时间内,如果甲的种群数量增加,其可能引起的后果是( )

A.乙和丁的种群数量都增加

B.乙和丁的种群数量都减少

C.乙和丙的种群数量都减少

D.乙和丙的种群数量都增加

查看答案和解析>>

科目:高中生物 来源:2015-2016学年山东省高二上期末理科生物试卷(解析版) 题型:选择题

近十年来,我国东部沿海城市人口密度急剧增长,造成这一现象的主要原因是( )

A.年龄组成呈增长型 B.性别比例适当

C.迁入率大于迁出率 D.出生率大于死亡率

查看答案和解析>>

科目:高中生物 来源: 题型:选择题

3.苏云金芽孢杆菌的抗虫基因导入棉花植株后是否已表达,从生物个体水平进行的检测是(  )
A.是否有相应的抗虫性状B.是否有抗药性
C.是否能检测到标记基因D.是否能分离到目的基因

查看答案和解析>>

科目:高中生物 来源: 题型:选择题

20.某双链DNA分子中共有碱基1400个,其中一条单链上$\frac{(A+T)}{(C+G)}$二$\frac{2}{5}$,则该DNA分子中胞嘧啶脱氧核苷酸的数目是(  )
A.150个B.200个C.500个D.1000个

查看答案和解析>>

科目:高中生物 来源: 题型:解答题

1.某校生物活动小组要借助某大学的实验设备进行研究性学习,对DNA分子复制的方式进行探索,有人认为DNA分子是全保留复制,也有人认为DNA分子是半保留复制. 该小组设计了下列实验程序,请完成实验步骤并对结果进行预测.
(1)实验步骤
第一步:在氮源为14N 的培养基上生长的大肠杆菌,其 DNA 分子均为14N-DNA;在氮源为15N 的培养基上生长的大肠杆菌,其 DNA 分子均为15N-DNA.用某种离心方法分离得到的结果如图所示,其 DNA 分别分布在轻带和重带位置上.
第二步:将亲代大肠杆菌(含15N)转移到含14N的培养基上繁殖一代(Ⅰ),请分析:如果DNA 一半在轻带位置,一半在重带位置,则是全保留复制,如果 DNA全部位于中带位置,则是半保留复制.
第三步:为了进一步验证第二步的推测结果,将亲代大肠杆菌(含15N)转移到含14N的培养基上连续繁殖二代(Ⅱ),请分析:
如果DNA1/4在重带位置$\frac{3}{4}$在轻带位置,则是全保留复制;
如果DNA1/2在中带位置$\frac{1}{2}$在轻带位置,则是半保留复制.
(2)有人提出:第一代(Ⅰ)的 DNA 用解旋酶处理后再离心,就能直接判断DNA的复制方式,如果轻带和重带各占$\frac{1}{2}$,则一定为半保留复制.你认为这种说法是否正确?不正确.原因是因为不论是全保留复制还是半保留复制,第一代〔I)的DNA用解旋酶处理后再离心都有一半单链在重带位置,一半单链在轻带位置.

查看答案和解析>>

同步练习册答案