£¨2015Çï•¶«Æ½ÏØÆÚÄ©£©¸ù¾Ý¹Û²ì¡°²ÝÂij桱ʵÑ黨´ðÎÊÌ⣺
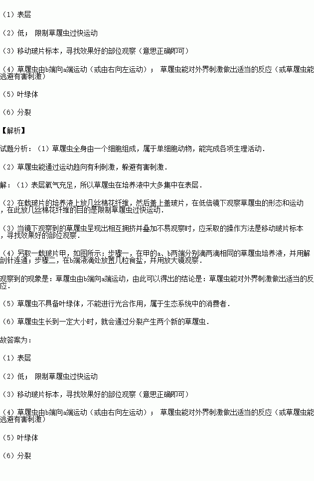
![]()
£¨1£©ÔÚ¹Û²ì²ÝÂijæÊ±£¬Ó¦´ÓÅàÑøÒºµÄ ÎüÒ»µÎÅàÑøÒº£¬·ÅÔÚÔØ²£Æ¬ÉÏ£¬ÏÈÓÃÈâÑۺͷŴ󾵹۲죮
£¨2£©ÔÚÔØ²£Æ¬µÄÅàÑøÒºÉϷż¸Ë¿ÃÞ»¨ÏËά£¬È»ºó¸ÇÉϸDz£Æ¬£¬ÔÚ ±¶¾µÏ¹۲ì²ÝÂijæµÄÐÎ̬ºÍÔ˶¯£¬Ôڴ˷ż¸Ë¿ÃÞ»¨ÏËάµÄÄ¿µÄÊÇ £®
£¨3£©µ±¾µÏ¹۲쵽µÄ²ÝÂijæ³ÊÏÖ³öÏ໥ӵ¼·²¢µþ¼Ó²»Ò×¹Û²ìʱ£¬Ó¦²ÉÈ¡µÄ²Ù×÷·½·¨ÊÇ £®
£¨4£©ÁíÈ¡Ò»ÔØ²£Æ¬¼×£¬ÈçͼËùʾ£º²½ÖèÒ»£¬ÔÚ¼×µÄa¡¢bÁ½¶Ë·Ö±ðµÎÁ½µÎÏàͬµÄ²ÝÂijæÅàÑøÒº£¬²¢ÓýâÆÊÕëÁ¬Í¨£»²½Öè¶þ£¬ÔÚb¶ËÒºµÎ´¦·ÅÖü¸Á£Ê³ÑΣ¬²¢Ó÷Ŵ󾵹۲죮
¹Û²ìµ½µÄÏÖÏóÊÇ£º £¬ÓÉ´Ë¿ÉÒԵóöµÄ½áÂÛÊÇ£º
£¨5£©²ÝÂij治¾ß±¸ £¬²»ÄܽøÐйâºÏ×÷Óã¬ÊôÓÚÉú̬ϵͳÖеÄÏû·ÑÕߣ®
£¨6£©²ÝÂijæÉú³¤µ½Ò»¶¨´óСʱ£¬¾Í»áͨ¹ý £¨·½Ê½£©²úÉúÁ½¸öеIJÝÂij森
| Äê¼¶ | ¸ßÖÐ¿Î³Ì | Äê¼¶ | ³õÖÐ¿Î³Ì |
| ¸ßÒ» | ¸ßÒ»Ãâ·Ñ¿Î³ÌÍÆ¼ö£¡ | ³õÒ» | ³õÒ»Ãâ·Ñ¿Î³ÌÍÆ¼ö£¡ |
| ¸ß¶þ | ¸ß¶þÃâ·Ñ¿Î³ÌÍÆ¼ö£¡ | ³õ¶þ | ³õ¶þÃâ·Ñ¿Î³ÌÍÆ¼ö£¡ |
| ¸ßÈý | ¸ßÈýÃâ·Ñ¿Î³ÌÍÆ¼ö£¡ | ³õÈý | ³õÈýÃâ·Ñ¿Î³ÌÍÆ¼ö£¡ |
¿ÆÄ¿£º³õÖÐÉúÎï À´Ô´£º2015-2016ѧÄêɽ¶«¶«Óª¹ãÈÄÀÖ°²ÖÐѧÆßÄê¼¶Ï£¨¿ªÑ§Ãþµ×£©ÉúÎïÊÔ¾í£¨½âÎö°æ£© ÌâÐÍ£ºÑ¡ÔñÌâ
·ÎÅÝÖеÄÑõÆø½øÈë·ÎÅÝÖÜΧëϸѪ¹ÜµÄѪҺÖУ¬ÖÁÉÙͨ¹ýµÄϸ°û²ãÊýΪ£¨ £©
A£®1²ã B£®2²ã C£®3²ã D£®4²ã
²é¿´´ð°¸ºÍ½âÎö>>
¿ÆÄ¿£º³õÖÐÉúÎï À´Ô´£º2015-2016ѧÄêɽÎ÷ʡ̫ÔÊаËÄê¼¶ÉÏÆÚÄ©ÉúÎïÊÔ¾í£¨½âÎö°æ£© ÌâÐÍ£º×ÛºÏÌâ
£¨2015Çï•Ì«ÔÆÚÄ©£©ÇëÄã·ÂÕÕͼ2µÄÖ²Îï·ÖÀàͼ½â£¬¶Ôͼ1Öе͝Îï½øÐзÖÀࣺ
![]()
£¨Ìáʾ£º¶¯ÎïµÄ·ÖÀàÒÀ¾ÝÖ÷Òª´ÓÊÇ·ñÓм¹Öù¡¢ÌåÎÂÊÇ·ñºã¶¨¡¢ºôÎüÆ÷¹Ù¡¢Ô˶¯Æ÷¹Ù¡¢Ìå±í¸²¸ÇÎï¡¢ÂÑÉú»òÌ¥Éú¡¢ÌåÄÚÊܾ«»òÌåÍâÊܾ«µÈ·½Ã濼ÂÇ£®£©
²é¿´´ð°¸ºÍ½âÎö>>
¿ÆÄ¿£º³õÖÐÉúÎï À´Ô´£º2015-2016ѧÄêɽÎ÷ʡ̫ÔÊаËÄê¼¶ÉÏÆÚÄ©ÉúÎïÊÔ¾í£¨½âÎö°æ£© ÌâÐÍ£ºÑ¡ÔñÌâ
£¨2015Çï•Ì«ÔÆÚÄ©£©òáòæÊǵ±Ö®ÎÞÀ¢µÄÕæÕýµÄ½Éú¼¹×µ¶¯ÎÏÂÁи÷ÏîÖв»ÊôÓÚÆäÊÊӦ½µØÉú»îÌØµãµÄÊÇ£¨ £©
A£®ÌåÍâÊܾ«
B£®ÖÕÉúÓ÷κôÎü
C£®Ìå±í¸²¸Ç½ÇÖÊÁÛÆ¬
D£®ÉúÖ³ºÍ·¢Óý°ÚÍÑÁ˶ÔË®»·¾³µÄÒÀÀµ
²é¿´´ð°¸ºÍ½âÎö>>
¿ÆÄ¿£º³õÖÐÉúÎï À´Ô´£º2015-2016ѧÄêɽ¶«Ê¡Ì©°²Êж«Æ½ÏØÎåËÄÖÆÁùÄê¼¶ÉÏÆÚÄ©ÉúÎïÊÔ¾í£¨½âÎö°æ£© ÌâÐÍ£º×ÛºÏÌâ
£¨2015Çï•¶«Æ½ÏØÆÚÄ©£©½áºÏËùѧ£¬·ÖÎöθµÄºáÇÐÃæÊ¾Òâͼ£¬»Ø´ðÎÊÌ⣺
![]()
£¨1£©¶¯ÎïºÍÈËÌåµÄ·¢Óý¶¼ÊÇ´ÓÒ»¸öϸ°û¿ªÊ¼µÄ£¬Õâ¸öϸ°û¾ÍÊÇ £¬¸Ãϸ°û¾¹ý·ÖÁÑºÍ £¬¾ÍÐγÉÁË×éÖ¯£®
£¨2£©Í¨¹ý·ÖÎöͼʾ£¬¿É֪θÊÇÓÉ ¡¢¼¡Èâ×éÖ¯¡¢Éñ¾×éÖ¯ºÍ °´ÕÕÒ»¶¨µÄ´ÎÐò¹¹³ÉµÄ£®
£¨3£©ÏñÕâÑùÓÒ²»Í¬µÄ×éÖ¯°´ÕÕÒ»¶¨µÄ´ÎÐò½áºÏÔÚÒ»Æð£¬ÐÐʹһ¶¨µÄ¹¦Äܾ͹¹³ÉÁË £®
£¨4£©¸ù¾ÝËùѧ¿ÉÖª£¬¶¯ÎïÌåµÄ½á¹¹²ã´ÎÊÇ
A£®Ï¸°û¡ú×éÖ¯¡úÆ÷¹Ù¡úϵͳ¡ú¶¯ÎïÌå
B£®Ï¸°û¡ú×éÖ¯¡úÆ÷¹Ù¡ú¶¯ÎïÌå
C£®Ï¸°û¡ú×éÖ¯¡úϵͳ¡úÆ÷¹Ù¡ú¶¯ÎïÌå
D£®Ï¸°û¡úÆ÷¹Ù¡ú×éÖ¯¡ú¶¯ÎïÌ壮
²é¿´´ð°¸ºÍ½âÎö>>
¿ÆÄ¿£º³õÖÐÉúÎï À´Ô´£º2015-2016ѧÄêɽ¶«Ê¡Ì©°²Êж«Æ½ÏØÎåËÄÖÆÁùÄê¼¶ÉÏÆÚÄ©ÉúÎïÊÔ¾í£¨½âÎö°æ£© ÌâÐÍ£ºÑ¡ÔñÌâ
£¨2015Çï•¶«Æ½ÏØÆÚÄ©£©Èçͼ¢Ù¡¢¢Ú±íʾֲÎïϸ°ûµÄÉúÀí»î¶¯£¬ÏÂÁÐÑ¡ÏîÕýÈ·µÄÊÇ£¨ £©
![]()
A£®¢Ùϸ°û·ÖÁÑ ¢Úϸ°û·ÖÁÑ
B£®¢Ùϸ°û·ÖÁÑ ¢Úϸ°û·Ö»¯
C£®¢Ùϸ°û·Ö»¯ ¢Úϸ°û·ÖÁÑ
D£®¢Ùϸ°û·Ö»¯ ¢Úϸ°û·Ö»¯
²é¿´´ð°¸ºÍ½âÎö>>
¿ÆÄ¿£º³õÖÐÉúÎï À´Ô´£º2015-2016ѧÄêɽ¶«Ê¡Ì©°²Êж«Æ½ÏØÎåËÄÖÆÁùÄê¼¶ÉÏÆÚÄ©ÉúÎïÊÔ¾í£¨½âÎö°æ£© ÌâÐÍ£ºÑ¡ÔñÌâ
£¨2015Çï•¶«Æ½ÏØÆÚÄ©£©ÏÂÁÐÎïÖÊÖÐÊôÓÚÓлúÎïµÄÒ»×éÊÇ£¨ £©
A£®Ë®¡¢ÌÇÀà¡¢Ö¬Àà¡¢µ°°×ÖÊ
B£®ÎÞ»úÑΡ¢Ö¬Àà¡¢ÌÇÀà¡¢ºËËá
C£®ÌÇÀà¡¢Ö¬Àà¡¢µ°°×ÖÊ¡¢ºËËá
D£®Ë®¡¢ÎÞ»úÑΡ¢Ñõ¡¢ÌÇÀà
²é¿´´ð°¸ºÍ½âÎö>>
¿ÆÄ¿£º³õÖÐÉúÎï À´Ô´£º2015-2016ѧÄêɽ¶«Ê¡Ì©°²ÊÐá·ÔÀÇøÎåËÄÖÆÁùÄê¼¶ÉÏÆÚÄ©ÉúÎïÊÔ¾í£¨½âÎö°æ£© ÌâÐÍ£º×ÛºÏÌâ
£¨2015Çï•á·ÔÀÇøÆÚÄ©£©ÈçͼΪϸ°û½á¹¹Ê¾Òâͼ£¬Çë¾Ýͼ»Ø´ð£º
![]()
£¨1£© ͼËùʾΪ¶¯Îïϸ°û½á¹¹£¬ ͼËùʾΪֲÎïϸ°û½á¹¹£®
£¨2£©½á¹¹[ ] Äܽ«¹âÄÜת±ä³É»¯Ñ§ÄÜ£¬´¢´æÔÚËüËùÖÆÔìµÄÓлúÎïÖУ®
£¨3£©¢ÚºÍ¢ßÊÇ £»Ëü¿ØÖÆ×ÅÉúÎïµÄ ºÍ £®
£¨4£©³ÔÆ»¹û¡¢ÀæÊ±¸Ð¾õÓÐÌð棬ÕâЩÓÐÌðζµÄÒºÖÖ÷Òª´æÔÚÓÚͼÖÐ[ ] £®
£¨5£©ÔÚϸ°ûÖУ¬¾ßÓпØÖÆÎïÖʽø³ö×÷ÓõĽṹÊÇ[ ] £®
²é¿´´ð°¸ºÍ½âÎö>>
¿ÆÄ¿£º³õÖÐÉúÎï À´Ô´£º2015-2016ѧÄêɽ¶«Ê¡Ì©°²ÊÐá·ÔÀÇøÎåËÄÖÆ°ËÄê¼¶ÉÏÆÚÄ©ÉúÎïÊÔ¾í£¨½âÎö°æ£© ÌâÐÍ£ºÑ¡ÔñÌâ
£¨2015Çï•á·ÔÀÇøÆÚÄ©£©ÈçͼÊÇÄñÂѵĽṹʾÒâͼ£¬ÆäÖÐÄÜ·¢Óý³ÉиöÌåµÄ²¿Î»ÊÇ£¨ £©
![]()
A£®1 B£®3 C£®4 D£®5
²é¿´´ð°¸ºÍ½âÎö>>
¹ú¼ÊѧУÓÅÑ¡ - Á·Ï°²áÁбí - ÊÔÌâÁбí
ºþ±±Ê¡»¥ÁªÍøÎ¥·¨ºÍ²»Á¼ÐÅÏ¢¾Ù±¨Æ½Ì¨ | ÍøÉÏÓк¦ÐÅÏ¢¾Ù±¨×¨Çø | µçÐÅթƾٱ¨×¨Çø | ÉæÀúÊ·ÐéÎÞÖ÷ÒåÓк¦ÐÅÏ¢¾Ù±¨×¨Çø | ÉæÆóÇÖȨ¾Ù±¨×¨Çø
Î¥·¨ºÍ²»Á¼ÐÅÏ¢¾Ù±¨µç»°£º027-86699610 ¾Ù±¨ÓÊÏ䣺58377363@163.com