数学英语物理化学 生物地理
数学英语已回答习题未回答习题题目汇总试卷汇总练习册解析答案
收藏练习册
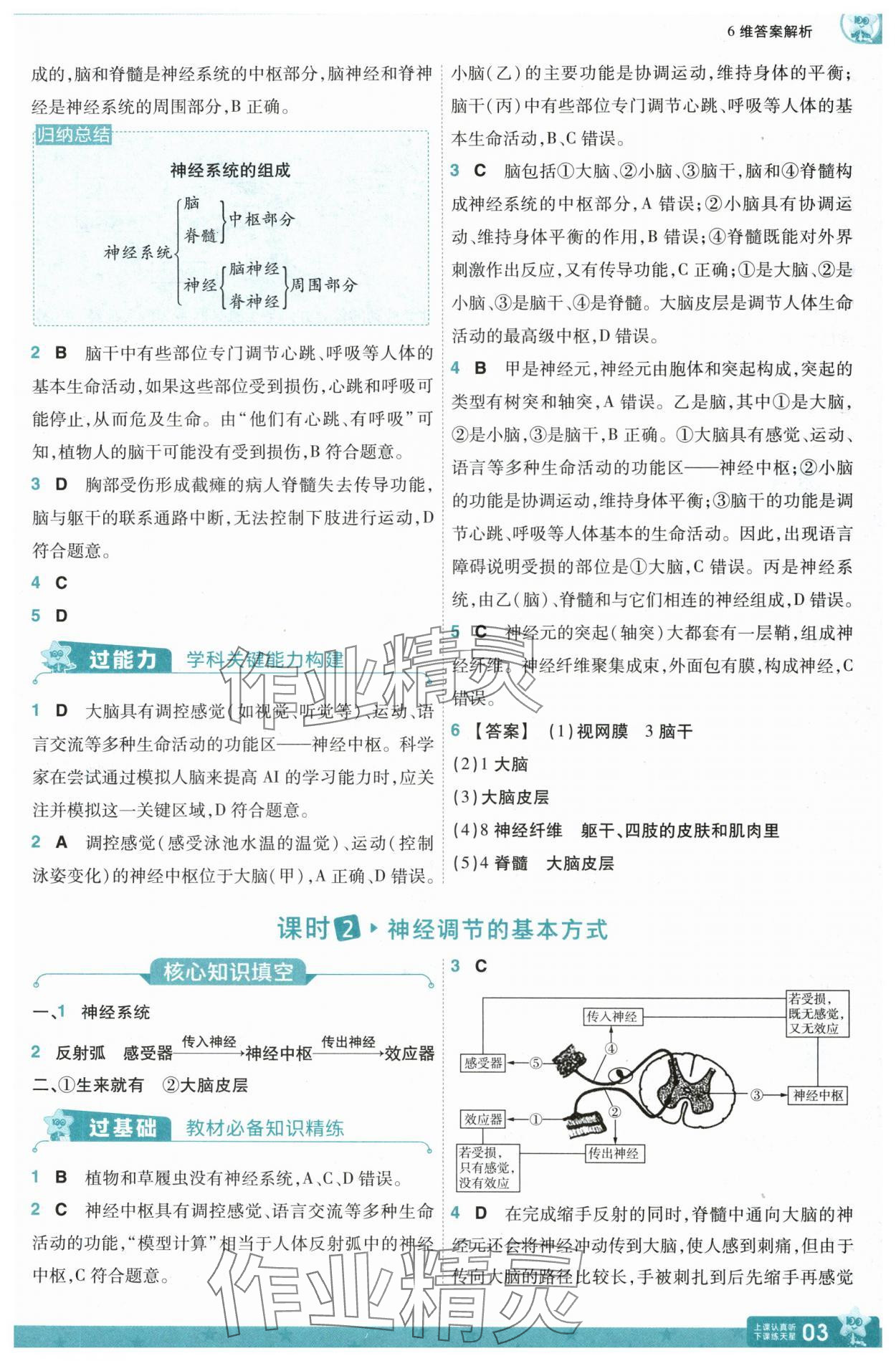
2025年一遍过八年级生物上册人教版
注:目前有些书本章节名称可能整理的还不是很完善,但都是按照顺序排列的,请同学们按照顺序仔细查找。练习册2025年一遍过八年级生物上册人教版答案主要是用来给同学们做完题方便对答案用的,请勿直接抄袭。
版本太老
答案不全
图片不清晰或被遮挡
图片排序混乱
其他原因
相关练习册答案:
国际学校优选 - 练习册列表 - 试题列表