精英家教网> 2025年强基训练八年级物理上册人教版 > 参考答案第4页 参考答案

2025年强基训练八年级物理上册人教版

注:目前有些书本章节名称可能整理的还不是很完善,但都是按照顺序排列的,请同学们按照顺序仔细查找。练习册2025年强基训练八年级物理上册人教版答案主要是用来给同学们做完题方便对答案用的,请勿直接抄袭。

用户反馈

×

版本太老

答案不全

图片不清晰或被遮挡

图片排序混乱

其他原因

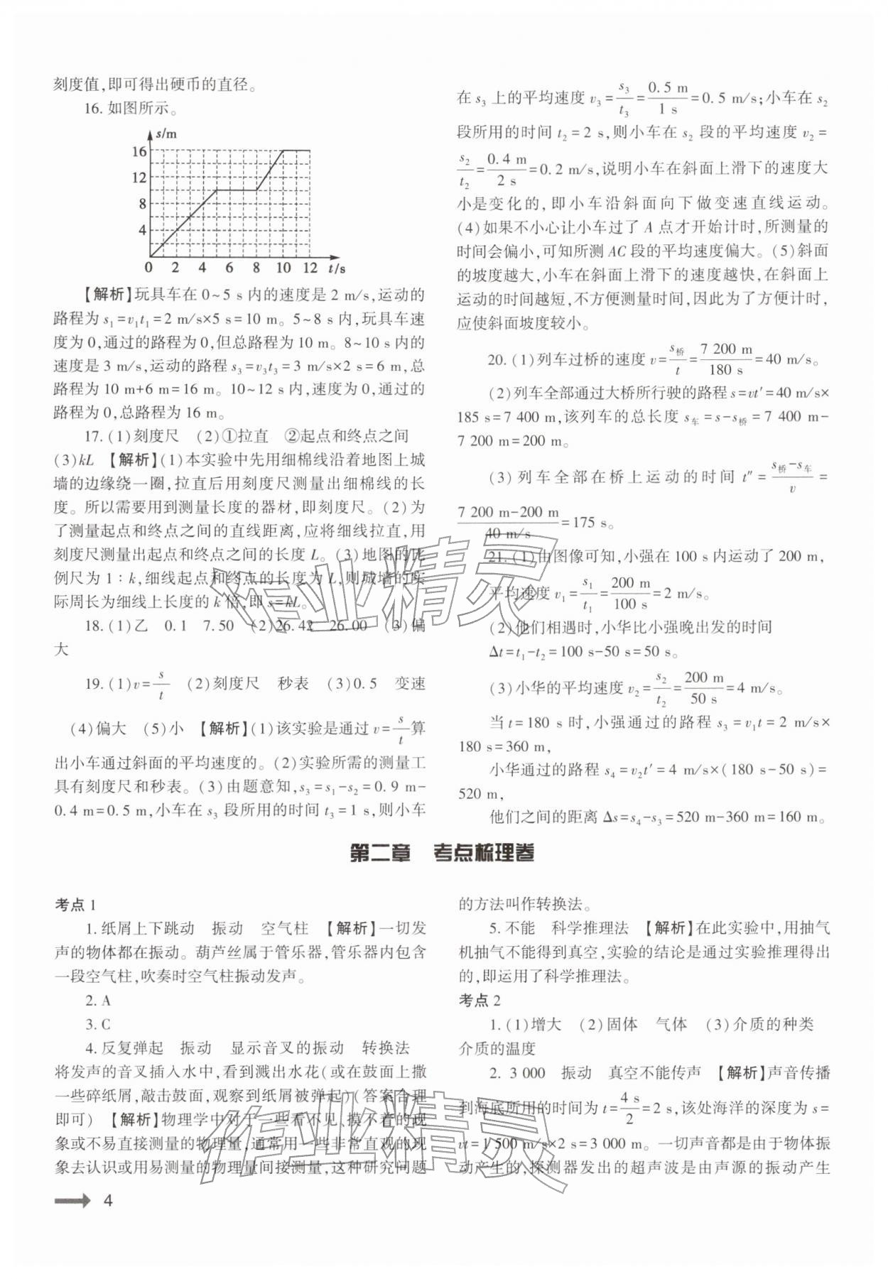
2025年强基训练八年级物理上册人教版 参考答案第4页