精英家教网 > 小学数学 > 题目详情
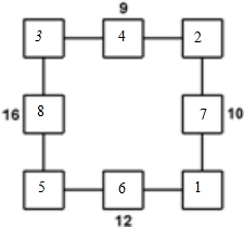
将1~8 八个数字分别填入下图,使每条线上的三个数的和是这条线上写的数,A=
 

考点:凑数谜
专题:传统应用题专题
分析:因为从1~8中,八个数字总和为36,而每条线的数字之和是9+10+12+16=47,相当于四个角上的数字从复计算了一次,故四个角三个数字的和等于47-36=11,在从1~8中,只有1+2+3+5=11,所以四个角上的数字应是1,2,3,5中的一个,三个数字之和等于9的只有:1+2+6=9,2+3+4=9,三个数字之和等于10的只有:1+2+7=10,2+3+5=10,当一边选1+2+6=9时,另一边只能选2+3+5,但是1,2,3,5只能位于四个角,所以不合题意,因为2+3+4=9和1+2+7=10中只有2重复,所以右上角的数字为2,左上角的数字为3,右下角的为1,左下角的为5,再根据各边数字之和求其它数字,问题得以解决.
解答: 解:因为从1~8中,八个数字总和为36,而每条线的数字之和是9+10+12+16=47,故四个角三个数字的和等于47-36=11,在从1~8中,只有1+2+3+5=11,所以四个角上的数字应是1,2,3,5中的一个,三个数字之和等于9的只有:1+2+6=9,2+3+4=9,三个数字之和等于10的只有:1+2+7=10,2+3+5=10,当一边选1+2+6=9时,另一边只能选2+3+5,但是1,2,3,5只能位于四个角,所以不合题意,因为2+3+4=9和1+2+7=10中只有2重复,所以右上角的数字为2,左上角的数字为3,右下角的为1,左下角的为5,再根据各边数字之和求其它数字,所填数字如图.

故答案为:3
点评:确定四个角的数字是关键.
练习册系列答案
相关习题

科目:小学数学 来源: 题型:

某公司要求所属的350个职工加班,并且提出给每个男职员加班工资10元,给每个女职员加班工资8.15元.全部女职员都同意加班,而部分男职员却拒绝了,在计算时已经弄清楚了,加班工资总额与男职员人数无关,付给全部女职员的加班工资总额是多少?

查看答案和解析>>

科目:小学数学 来源: 题型:

一列客车每分钟行1000米,一列货车每分钟行750米,货车比客车的车身长135米.两车在平面的轨道上同向行驶,当客车从后面超过货车,两车交叉的时间为1分30秒.求货车与客车的车身长各多少米?

查看答案和解析>>

科目:小学数学 来源: 题型:

仓库里有一批粮食,运走
1
5
后,又运进150吨,这时仓库里的粮食吨数是原来的
7
5
倍,仓库里原有粮食
 
吨.

查看答案和解析>>

科目:小学数学 来源: 题型:

有大、中、小3个瓶子,最多分别可发装入水1000克、700克和300克.现在大瓶中装满水,希望通过水在3个瓶子间的流动动使得中瓶和小瓶上标出装100克水的刻度线,问最少要倒
 
次水.

查看答案和解析>>

科目:小学数学 来源: 题型:

8×0=0÷8=8÷0
 
.(判断对错)

查看答案和解析>>

科目:小学数学 来源: 题型:

在0、6、8、2.5、80、5和1.5中,
 
 
的因数,
 
 
的倍数.

查看答案和解析>>

科目:小学数学 来源: 题型:

4小时12分=
 
小时
 
时=2时45分.

查看答案和解析>>

科目:小学数学 来源: 题型:

-3和4相比,4更接近0.
 
.(判断对错)

查看答案和解析>>

同步练习册答案