精英家教网 > 高中化学 > 题目详情

化工行业的发展必须符合国家节能减排的总体要求。请回答下列问题:

(1)已知C(s)+H2O(g) CO(g)+H2(g),则该反应的平衡常数表达式为               

(2)已知在一定温度下,

         C(s)+CO2(g)   2CO(g)           △H1

       CO(g)+H2O(g)   H2(g)+CO2(g) △H2

              C(s)+H2O(g) CO(g)+H2(g)     △H3

   则△H1、△H2、△H3之间的关系是:                              

温度/℃

400

500

800

平衡常数K

9.94

9

1

(3)通过研究不同温度下平衡常数可以解决某些实际问题。已知等体积的一氧化碳

和水蒸气进入反应时,会发生如下反应:

CO(g)+H2O(g) H2(g)+CO2(g),该反应平衡常数随

温度的变化如右表所示。

则该反应的正反应方向是      反应(填“吸热”或“放热”),在500℃时,若设起始时CO

和H2O的起始浓度均为0.020mol/L,则CO的平衡转化率为     

(4)从氨催化氧化可以制硝酸,此过程中涉及氮氧化物,如NO、

NO2、N2O4等。对反应N2O4(g) 2NO2(g)   △H>0在温

度为T1、T2时,平衡体系中NO2的体积分数随压强变化曲线

如右图所示。下列说法正确的是      

A.A、C两点的反应速率:A>C

B.A、C两点气体的颜色:A深,C浅

C.B、C两点的气体的平均相对分子质量:B<C

D.由状态A到状态B,可以用加热的方法

E.A、C两点的化学平衡常数:A=C

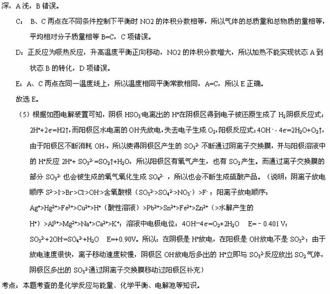
(5)工业上用Na2SO3吸收尾气中的SO2,再用右图装置

电解(惰性电极)NaHSO3制取H2SO4(阴离子交换膜只永许阴离子通过),阳极电极反应式为:                ,阳极区逸出气体的成分为        (填化学式)。


【解析】

B:NO2为红棕色,颜色深浅与浓度大小有关, C点对于A点,增大了压强,平衡逆向移动,NO2减少,但是因为C点压强远大于A点,所以被压缩后浓度增大要大于平衡移动造成的浓度减小,所以C的颜色


练习册系列答案
相关习题

科目:高中化学 来源: 题型:


下列有关物质结构的说法正确的是

A.78 g Na2O2晶体中所含阴、阳离子个数均为4NA

B.3.4 g氨气中含有0.6NA个N-H键

C.Na2O2的电子式为:  Na            Na

D.PCl3和BCl3分子中所有原子的最外层都达到8电子稳定结构

查看答案和解析>>

科目:高中化学 来源: 题型:


右图是一个氢核磁共振谱,请你观察图谱,分析其可能是下列物质中                  (     )

A.CH3CH2CH2CH3    B.(CH3)2CHCH3     C.CH3CH2CH2OH     D.CH3CH2COOH

查看答案和解析>>

科目:高中化学 来源: 题型:


   SF6是一种优良的绝缘气体,分子结构中只存在S-F键。已知:1molS(s)转化为气态硫原子吸收能量280kJ,断裂1molF-F 、S-F键需吸收的能量分别为160kJ、330kJ。

则S(s)+3F2(g)=SF6(g)的反应热△H为  (    )                              

A.-1780kJ/mol    B.-1220 kJ/mol     C.-450 kJ/mol     D.+430 kJ/mol

查看答案和解析>>

科目:高中化学 来源: 题型:


X、Y、Z是中学化学中三种常见元素的单质,甲、乙是两种常见的化合物,相互间有如图转化关系(未注明反应条件),下列说法不正确的是

A.若X为金属单质,Y为非金属固体单质,则Z为O2

B.若X、Y均为金属单质,则甲不可能为黑色固体

C.若X为金属单质,Y为非金属气体单质,则乙可能为黑色固体

D.若X、Y均为非金属固体单质,则Z可能为O2

查看答案和解析>>

科目:高中化学 来源: 题型:


设NA为阿伏加德罗常数的值,下列说法正确的是

A.标准状况下,22.4L汽油含有NA个分子

B.  5.6 L甲烷中含有的电子数为2.5NA  

C.标准状况下,80g SO3含有的氧原子数为3NA

D.1mol  Fe完全反应,失去2 NA个电子

查看答案和解析>>

科目:高中化学 来源: 题型:


   Ⅰ.已知:4Al(s)+3O2(g) = 2Al2O3(s)   △H=-2834.9KJ•mol-1

Fe2O3(s)+C(s)=CO2(g)+2Fe(s)  △H=+234.1KJ•mol-1

C(s)+O2(g)= CO2(g)  △H=-393.5KJ•mol-1

写出铝与氧化铁发生铝热反应的热化学方程式______________                     

Ⅱ.在2L密闭容器内,800℃时反应:2NO(g)+O2(g)  2NO2(g)   △H<0 体系中,n(NO)随时间的变化如表:

时间(s)

0

1

2

3

4

5

n(NO)(mol)

0.020

0.010

0.008

0.007

0.007

0.007

 (1) 写出该反应的平衡常数表达式:K=                     ; 用O2表示从0~2s内该反应的平均速率ν(O2)=                 

(2) 下列研究目的和示意图相符的是            

A

B

C

D

研究目的

压强对反应的影响(P1>P2

温度对反应的影响

平衡体系增加O2对反应的影响

催化剂对反应的影响

图示

 III.科学家制造出一种使用固体电解质的高效燃料电池。一个电极通入空气,另一个电极通入燃料蒸汽。其中固体电解质是掺杂了Y2O3 的ZrO2固体,它在高温下能传导O2离子(其中氧化反应发生完全)。以丙烷(C3H8)代表燃料。

(1) 电池的负极反应式为________________;

(2) 放电时固体电解质里的O2离子向____极移动(填“正”或“负”)。

查看答案和解析>>

科目:高中化学 来源: 题型:


下列说法正确的是

A.丙炔分子中三个碳原子位于同一直线上           B.丙烯与HCl加成只生成一种产物 

C.1 mol丙烷在光照情况下,最多消耗4 mol氯气    D.丙烷中混有丙烯可用H2加热方法除去

查看答案和解析>>

科目:高中化学 来源: 题型:


下列有关实验的叙述正确的是

A.滴定管洗净后,直接注入标准液进行滴定

B.某溶液先加入稀盐酸无明显现象,再加入BaCl2溶液产生白色沉淀,说明原溶液中含有SO42

C.配制一定物质的量浓度的稀硫酸时,向容量瓶中加入适量的水,再缓缓注入事先量取的浓硫酸

D.某气体能使湿润的蓝色石蕊试纸变为红色,则该气体为氨气

查看答案和解析>>

同步练习册答案