精英家教网 > 高中数学 > 题目详情

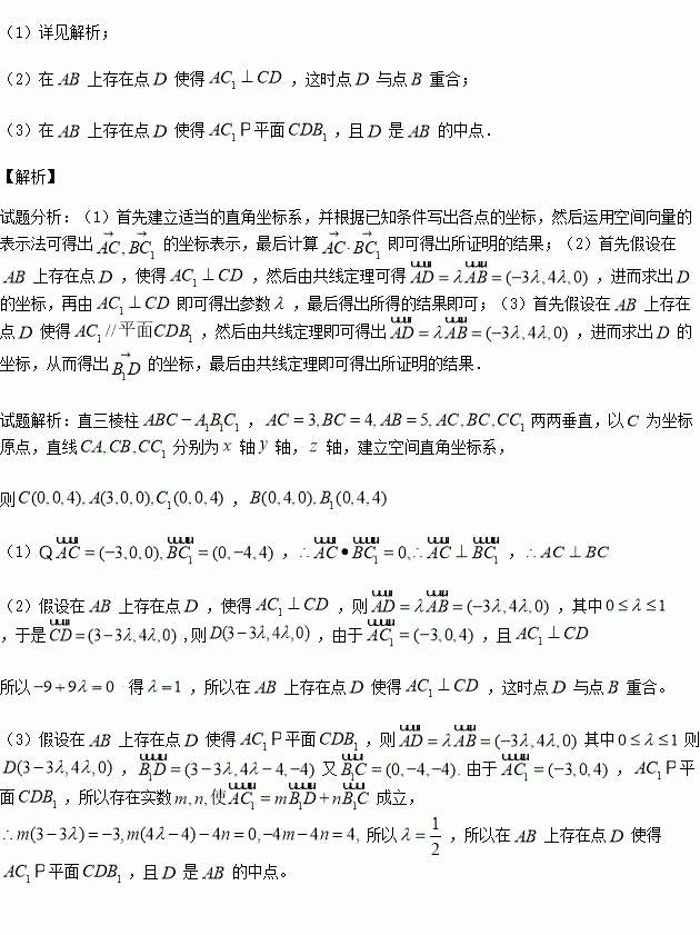
如图,在直三棱柱中,

(1)求证

(2)在上是否存在点使得

(3)在上是否存在点使得

练习册系列答案
相关习题

科目:高中数学 来源:2015-2016学年云南省蒙自市高二10月月考文科数学试卷(解析版) 题型:选择题

设向量,,若向量平行,则

A. B. C. D.

查看答案和解析>>

科目:高中数学 来源:2015-2016学年江苏省南通市高一上第一阶段考试数学试卷(解析版) 题型:填空题

若集合,且,则实数的值为__ ___.

查看答案和解析>>

科目:高中数学 来源:2016届云南师范大学附属中学高三月考四理科数学试卷(解析版) 题型:填空题

设函数是定义在R上的周期为3的偶函数,当时,,则 .

查看答案和解析>>

科目:高中数学 来源:2015-2016学年河南省高二12月考理科数学试卷(解析版) 题型:选择题

若直线mx+ny+2=0(m>0,n>0)截得圆的弦长为2,则 的最小值为( )

A.4 B.12 C.16 D.6

查看答案和解析>>

科目:高中数学 来源:2015-2016学年福建三明一中高二上第二次月考理科数学卷(解析版) 题型:选择题

,则( )

A. B. C. D.

查看答案和解析>>

科目:高中数学 来源:2015-2016学年河北省高一上周考数学试卷(解析版) 题型:解答题

中,为边上的一点,,求

查看答案和解析>>

科目:高中数学 来源:2016届上海市七校高三上12月联考文科数学试卷(解析版) 题型:填空题

(2015秋•上海月考)设[x]表示不超过x的最大整数,若[π]=3,[﹣1.2]=﹣2.给出下列命题:

①对任意的实数x,都有x﹣1<[x]≤x.

②对任意的实数x、y,都有[x+y]≥[x]+[y].

③[lg1]+[lg2]+[lg3]+…+[lg2014]+[lg2015]=4940.

④若函数f(x)=[x[x]],当x∈[0,n)(n∈N*)时,令f(x)的值域为A,记集合A中元素个数为an,则的最小值为,其中所有真命题的序号为

查看答案和解析>>

科目:高中数学 来源:2016届宁夏石嘴山三中高三补习班上第三次适应性考试数学试卷(解析版) 题型:选择题

(2015秋•石嘴山校级月考)如图是函数y=f(x)的导函数y=f′(x)的图象,给出下列命题:

①﹣2是函数y=f(x)的极值点;

②1是函数y=f(x)的最小值点;

③y=f(x)在x=0处切线的斜率小于零;

④y=f(x)=在区间(﹣2,2)上单调递增.

则正确命题的序号是( )

A.①④ B.②④ C.③④ D.②③

查看答案和解析>>

同步练习册答案